WARNING:
JavaScript is turned OFF. None of the links on this concept map will
work until it is reactivated.
If you need help turning JavaScript On, click here.
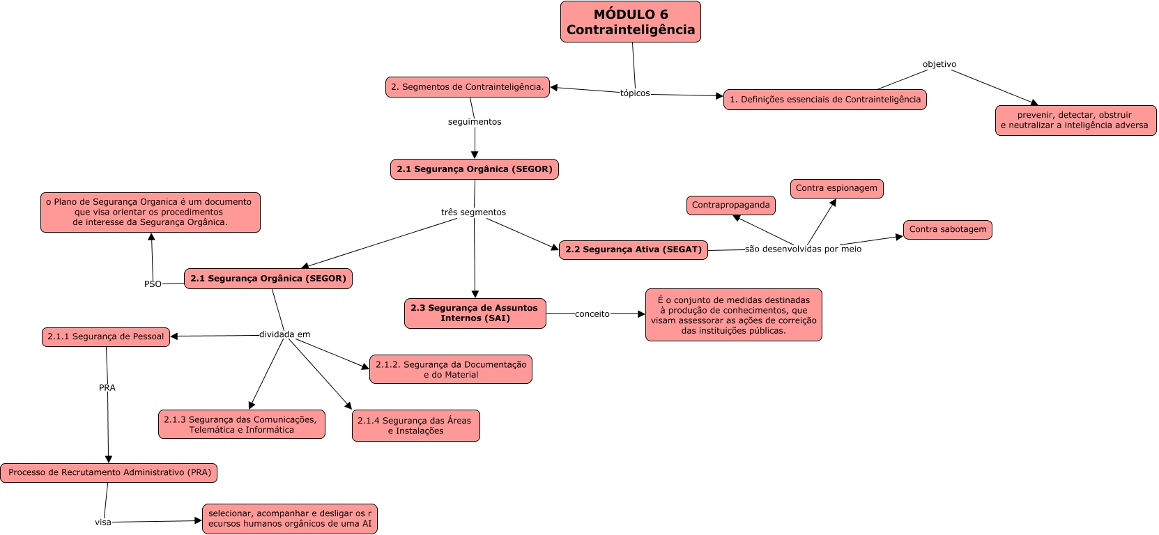
Esse mapa conceitual, produzido no IHMC CmapTools, tem a informação relacionada a: 06. ciai - modulo 06 - contrainteligencia, 2.2 Segurança Ativa (SEGAT) são desenvolvidas por meio Contra sabotagem, 2.1 Segurança Orgânica (SEGOR) três segmentos 2.1 Segurança Orgânica (SEGOR), 2.1 Segurança Orgânica (SEGOR) dividada em 2.1.1 Segurança de Pessoal, 1. Definições essenciais de Contrainteligência objetivo prevenir, detectar, obstruir e neutralizar a inteligência adversa, 2.3 Segurança de Assuntos Internos (SAI) conceito É o conjunto de medidas destinadas à produção de conhecimentos, que visam assessorar as ações de correição das instituições públicas., 2.1 Segurança Orgânica (SEGOR) três segmentos 2.3 Segurança de Assuntos Internos (SAI), 2.1.1 Segurança de Pessoal PRA Processo de Recrutamento Administrativo (PRA), 2. Segmentos de Contrainteligência. seguimentos 2.1 Segurança Orgânica (SEGOR), MÓDULO 6 Contrainteligência tópicos 2. Segmentos de Contrainteligência., 2.1 Segurança Orgânica (SEGOR) dividada em 2.1.2. Segurança da Documentação e do Material, 2.2 Segurança Ativa (SEGAT) são desenvolvidas por meio Contra espionagem, Processo de Recrutamento Administrativo (PRA) visa selecionar, acompanhar e desligar os r ecursos humanos orgânicos de uma AI, 2.2 Segurança Ativa (SEGAT) são desenvolvidas por meio Contrapropaganda, MÓDULO 6 Contrainteligência tópicos 1. Definições essenciais de Contrainteligência, 2.1 Segurança Orgânica (SEGOR) dividada em 2.1.4 Segurança das Áreas e Instalações, 2.1 Segurança Orgânica (SEGOR) dividada em 2.1.3 Segurança das Comunicações, Telemática e Informática, 2.1 Segurança Orgânica (SEGOR) PSO o Plano de Segurança Organica é um documento que visa orientar os procedimentos de interesse da Segurança Orgânica., 2.1 Segurança Orgânica (SEGOR) três segmentos 2.2 Segurança Ativa (SEGAT)