WARNING:
JavaScript is turned OFF. None of the links on this concept map will
work until it is reactivated.
If you need help turning JavaScript On, click here.
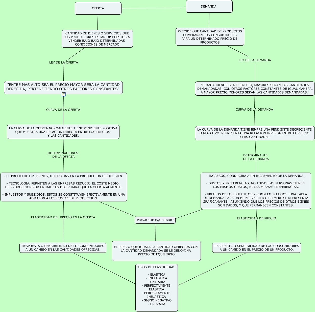
Este Cmap, tiene información relacionada con: YOLANDA TABORA MAPA, LA CURVA DE LA DEMANDA TIENE IEMPRE UNA PENDIENTE DECRECIENTE O NEGATIVO. REPRESENTA UNA RELACION INVERSA ENTRE EL PRECIO Y LAS CANTIDADES. DETERMINASTE DE LA DEMANDA - INGRESOS, CONDUCIRA A UN INCREMENTO DE LA DEMANDA . - GUSTOS Y PREFERENCIAS, NO TODAS LAS PERSONAS TIENEN LOS MISMOS GUSTOS, NI LAS MISMAS PREFERENCIAS. - PRECIOS DE LOS SUTITUTOS Y COMPLEMENTARIOS, UNA TABLA DE DEMANDA PARA UN BIEN ESPECIFICO SIEMPRE SE REPRESENTA GRAFICAMANTE , ASUMIENDO QUE LOS PRECIOS DE OTROS BIENES SON DADOS, Y QUE PERMANECEN CONSTANTES., - EL PRECIO DE LOS BIENES, UTILIZADAS EN LA PRODUCCION DE DEL BIEN. - TECNOLOGIA, PERMITEN A LAS EMPRESAS REDUCIR EL COSTE MEDIO DE PRODUCCION POR UNIDAD; ES DECIR HARA QUE LA OFERTA AUMENTE. - IMPUESTOS Y SUBSIDIOS, ESTOS SE CONSTITUYEN EFECTIVAMENTE EN UNA ADICCION A LOS COSTOS DE PRODUCCION. ELASTICIDAD DEL PRECIO EN LA OFERTA RESPUESTA O SENSIBILIDAD DE LO CONSUMIDORES A UN CAMBIO EN LAS CANTIDADES OFRECIDAS., RESPUESTA O SENSIBILIDAD DE LO CONSUMIDORES A UN CAMBIO EN LAS CANTIDADES OFRECIDAS. ???? TIPOS DE ELASTICIDAD: - ELASTICA - INELASTICA - UNITARIA - PERFECTAMENTE ELASTICA - PERFECTAMENTE INELASTICA - SIGNO NEGATIVO - CRUZADA, - INGRESOS, CONDUCIRA A UN INCREMENTO DE LA DEMANDA . - GUSTOS Y PREFERENCIAS, NO TODAS LAS PERSONAS TIENEN LOS MISMOS GUSTOS, NI LAS MISMAS PREFERENCIAS. - PRECIOS DE LOS SUTITUTOS Y COMPLEMENTARIOS, UNA TABLA DE DEMANDA PARA UN BIEN ESPECIFICO SIEMPRE SE REPRESENTA GRAFICAMANTE , ASUMIENDO QUE LOS PRECIOS DE OTROS BIENES SON DADOS, Y QUE PERMANECEN CONSTANTES. ???? PRECIO DE EQUILIBRIO, OFERTA ???? CANTIDAD DE BIENES O SERVICIOS QUE LOS PRODUCTORES ESTAN DISPUESTOS A VENDER BAJO BAJO DETERMINADAS CONDICIONES DE MERCADO, PRECIDE QUE CANTIDAD DE PRODUCTOS COMPRARAN LOS CONSUMIDORES PARA UN DETERMINADO PRECIO DE PRODUCTOS LEY DE LA DEMANDA "CUANTO MENOR SEA EL PRECIO, MAYORES SERAN LAS CANTIDADES DEMANADADAS, CON OTROS FACTORES CONSTANTES DE IGUAL MANERA, A MAYOR PRECIO MENORES SERAN LAS CANTIDADES DEMANDADAS.", "ENTRE MAS ALTO SEA EL PRECIO MAYOR SERA LA CANTIDAD OFRECIDA, PERTENECIENDO OTROS FACTORES CONSTANTES". CURVA DE LA OFERTA LA CURVA DE LA OFERTA NORMALMENTE TIENE PENDIENTE POSITIVA QUE MUESTRA UNA RELACION DIRECTA ENTRE LOS PRECIOS Y LAS CANTIDADES., RESPUESTA O SENSIBILIDAD DE LOS CONSUMIDORES A UN CAMBIO EN EL PRECIO DE UN PRODUCTO. ???? TIPOS DE ELASTICIDAD: - ELASTICA - INELASTICA - UNITARIA - PERFECTAMENTE ELASTICA - PERFECTAMENTE INELASTICA - SIGNO NEGATIVO - CRUZADA, PRECIO DE EQUILIBRIO ???? EL PRECIO QUE IGUALA LA CANTIDAD OFRECIDA CON LA CANTIDAD DEMANDADA SE LE DENOMINA PRECIO DE EQUILIBRIO, - INGRESOS, CONDUCIRA A UN INCREMENTO DE LA DEMANDA . - GUSTOS Y PREFERENCIAS, NO TODAS LAS PERSONAS TIENEN LOS MISMOS GUSTOS, NI LAS MISMAS PREFERENCIAS. - PRECIOS DE LOS SUTITUTOS Y COMPLEMENTARIOS, UNA TABLA DE DEMANDA PARA UN BIEN ESPECIFICO SIEMPRE SE REPRESENTA GRAFICAMANTE , ASUMIENDO QUE LOS PRECIOS DE OTROS BIENES SON DADOS, Y QUE PERMANECEN CONSTANTES. ELASTICIDAD DE PRECIO RESPUESTA O SENSIBILIDAD DE LOS CONSUMIDORES A UN CAMBIO EN EL PRECIO DE UN PRODUCTO., "CUANTO MENOR SEA EL PRECIO, MAYORES SERAN LAS CANTIDADES DEMANADADAS, CON OTROS FACTORES CONSTANTES DE IGUAL MANERA, A MAYOR PRECIO MENORES SERAN LAS CANTIDADES DEMANDADAS." CURVA DE LA DEMANDA LA CURVA DE LA DEMANDA TIENE IEMPRE UNA PENDIENTE DECRECIENTE O NEGATIVO. REPRESENTA UNA RELACION INVERSA ENTRE EL PRECIO Y LAS CANTIDADES., - EL PRECIO DE LOS BIENES, UTILIZADAS EN LA PRODUCCION DE DEL BIEN. - TECNOLOGIA, PERMITEN A LAS EMPRESAS REDUCIR EL COSTE MEDIO DE PRODUCCION POR UNIDAD; ES DECIR HARA QUE LA OFERTA AUMENTE. - IMPUESTOS Y SUBSIDIOS, ESTOS SE CONSTITUYEN EFECTIVAMENTE EN UNA ADICCION A LOS COSTOS DE PRODUCCION. ???? PRECIO DE EQUILIBRIO, DEMANDA ???? PRECIDE QUE CANTIDAD DE PRODUCTOS COMPRARAN LOS CONSUMIDORES PARA UN DETERMINADO PRECIO DE PRODUCTOS, LA CURVA DE LA OFERTA NORMALMENTE TIENE PENDIENTE POSITIVA QUE MUESTRA UNA RELACION DIRECTA ENTRE LOS PRECIOS Y LAS CANTIDADES. DETERMINACIONES DE LA OFERTA - EL PRECIO DE LOS BIENES, UTILIZADAS EN LA PRODUCCION DE DEL BIEN. - TECNOLOGIA, PERMITEN A LAS EMPRESAS REDUCIR EL COSTE MEDIO DE PRODUCCION POR UNIDAD; ES DECIR HARA QUE LA OFERTA AUMENTE. - IMPUESTOS Y SUBSIDIOS, ESTOS SE CONSTITUYEN EFECTIVAMENTE EN UNA ADICCION A LOS COSTOS DE PRODUCCION., OFERTA ???? DEMANDA, CANTIDAD DE BIENES O SERVICIOS QUE LOS PRODUCTORES ESTAN DISPUESTOS A VENDER BAJO BAJO DETERMINADAS CONDICIONES DE MERCADO LEY DE LA OFERTA "ENTRE MAS ALTO SEA EL PRECIO MAYOR SERA LA CANTIDAD OFRECIDA, PERTENECIENDO OTROS FACTORES CONSTANTES".