WARNING:
JavaScript is turned OFF. None of the links on this concept map will
work until it is reactivated.
If you need help turning JavaScript On, click here.
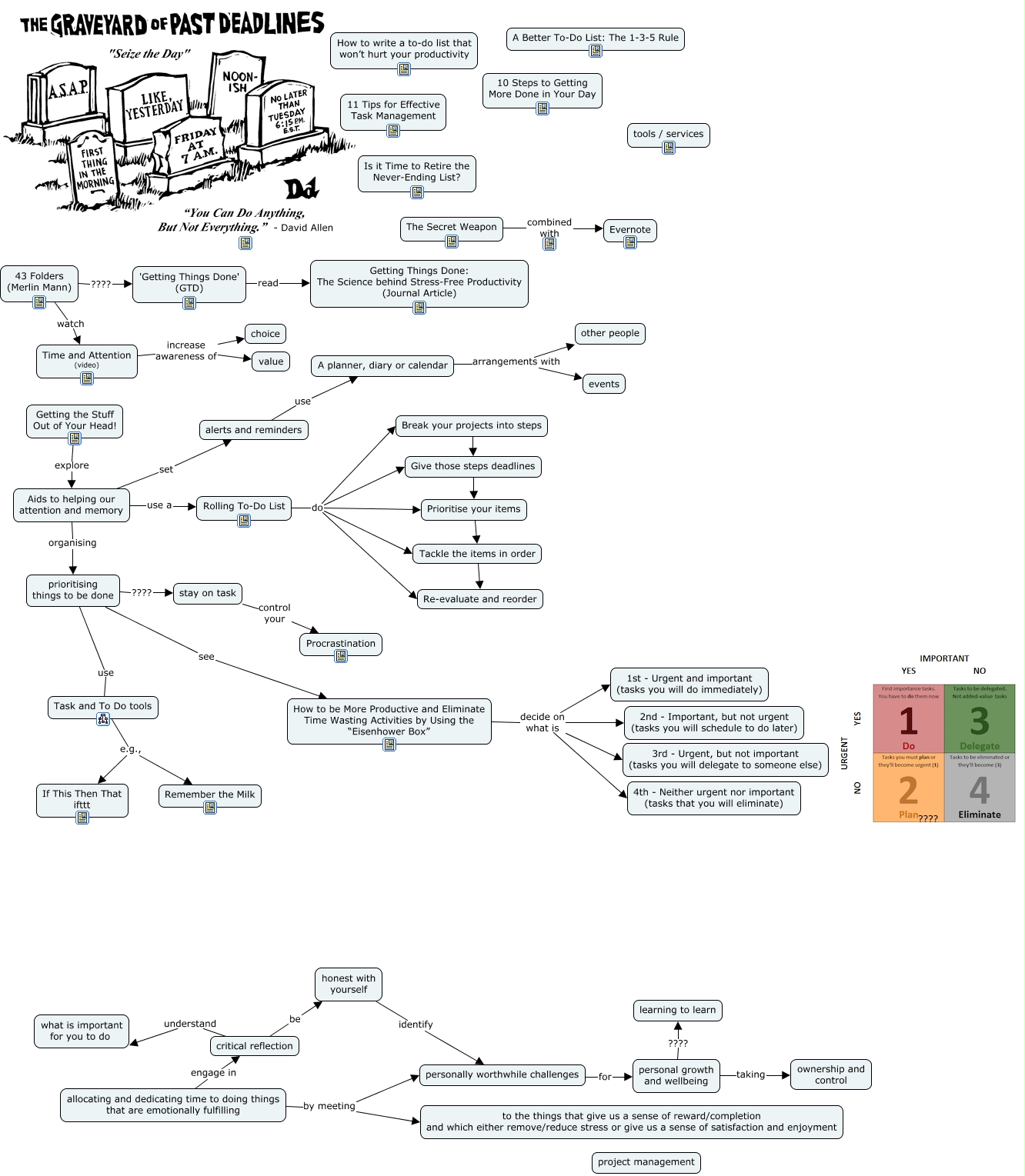
This Concept Map, created with IHMC CmapTools, has information related to: Task Management, Rolling To-Do List do Give those steps deadlines, personal growth and wellbeing taking ownership and control, allocating and dedicating time to doing things that are emotionally fulfilling engage in critical reflection, How to be More Productive and Eliminate Time Wasting Activities by Using the “Eisenhower Box” decide on what is 2nd - Important, but not urgent (tasks you will schedule to do later), critical reflection be honest with yourself, How to be More Productive and Eliminate Time Wasting Activities by Using the “Eisenhower Box” decide on what is 4th - Neither urgent nor important (tasks that you will eliminate), How to be More Productive and Eliminate Time Wasting Activities by Using the “Eisenhower Box” decide on what is 1st - Urgent and important (tasks you will do immediately), Prioritise your items Tackle the items in order, critical reflection understand what is important for you to do, allocating and dedicating time to doing things that are emotionally fulfilling by meeting to the things that give us a sense of reward/completion and which either remove/reduce stress or give us a sense of satisfaction and enjoyment, stay on task control your Procrastination, Aids to helping our attention and memory use a Rolling To-Do List, Time and Attention (video) increase awareness of value, personally worthwhile challenges for personal growth and wellbeing, Rolling To-Do List do Tackle the items in order, Task and To Do tools e.g., If This Then That ifttt, alerts and reminders use A planner, diary or calendar, 43 Folders (Merlin Mann) ???? 'Getting Things Done' (GTD), Rolling To-Do List do Prioritise your items, Tackle the items in order Re-evaluate and reorder