WARNING:
JavaScript is turned OFF. None of the links on this concept map will
work until it is reactivated.
If you need help turning JavaScript On, click here.
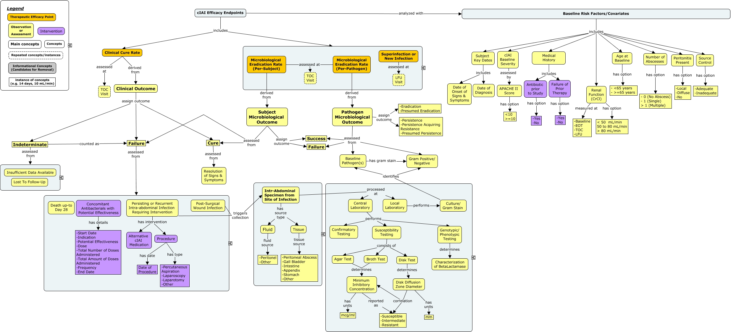
This Concept Map, created with IHMC CmapTools, has information related to: cIAI Efficacy Endpoints v7, Pathogen Microbiological Outcome assessed from Success, Minimum Inhibitory Concentration has units mcg/ml, Culture/ Gram Stain identifies Gram Positive/ Negative, Baseline Risk Factors/Covariates includes Source Control, Baseline Risk Factors/Covariates includes Medical History, cIAI Efficacy Endpoints includes Clinical Cure Rate, Disk Diffusion Zone Diameter has units mm, Susceptibility Testing consists of Agar Test, Genotypic/ Phenotypic Testing determines Characterization of BetaLactamase, Central Laboratory performs Susceptibility Testing, Clinical Cure Rate assessed at TOC Visit, Baseline Risk Factors/Covariates includes Renal Function (CrCl), Baseline Risk Factors/Covariates includes Subject Key Dates, Baseline Risk Factors/Covariates includes cIAI Baseline Severity, Post-Surgical Wound Infection triggers collection Intr-Abdominal Specimen from Site of Infection, Failure assessed from ????, Disk Diffusion Zone Diameter correlation -Susceptible -Intermediate -Resistant, Agar Test determines Minimum Inhibitory Concentration, cIAI Efficacy Endpoints includes ????, Culture/ Gram Stain identifies Baseline Pathogen(s)