WARNING:
JavaScript is turned OFF. None of the links on this concept map will
work until it is reactivated.
If you need help turning JavaScript On, click here.
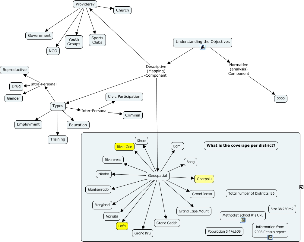
This Concept Map, created with IHMC CmapTools, has information related to: Objectives, Geospatial Margibi, Types Intra-Personal Drug, Types Intra-Personal Gender, Types Inter-Personal Civic Participation, Types Inter-Personal Criminal, Geospatial Sinoe, Geospatial Grand Bassa, Geospatial Lofa, Geospatial Grand Gedeh, Types Education, Understanding the Objectives Descriptive (Mapping) Component Geospatial, Understanding the Objectives Descriptive (Mapping) Component Types, Types Intra-Personal Reproductive, Geospatial Bomi, Types Training, Providers? NGO, Geospatial Grand Kru, Geospatial River Gee, Geospatial Rivercress, Providers? Church