WARNING:
JavaScript is turned OFF. None of the links on this concept map will
work until it is reactivated.
If you need help turning JavaScript On, click here.
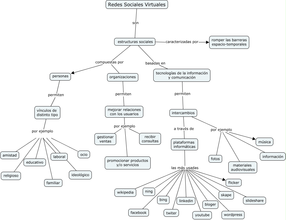
Este Cmap, tiene información relacionada con: Redes Sociales Virtuales- Alejandra Manzini, intercambios a través de plataformas informáticas, vínculos de distinto tipo por ejemplo ocio, plataformas informáticas las más usadas flicker, mejorar relaciones con los usuarios por ejemplo recibir consultas, vínculos de distinto tipo por ejemplo laboral, estructuras sociales compuestas por organizaciones, vínculos de distinto tipo por ejemplo familiar, estructuras sociales caracterizadas por romper las barreras espacio-temporales, intercambios por ejemplo información, plataformas informáticas las más usadas youtube, plataformas informáticas las más usadas twiter, vínculos de distinto tipo por ejemplo religioso, vínculos de distinto tipo por ejemplo ideológico, organizaciones permiten mejorar relaciones con los usuarios, personas permiten vínculos de distinto tipo, plataformas informáticas las más usadas wordpress, mejorar relaciones con los usuarios por ejemplo promocionar productos y/o servicios, plataformas informáticas las más usadas facebook, tecnologías de la información y comunicación permiten intercambios, vínculos de distinto tipo por ejemplo educativo