WARNING:
JavaScript is turned OFF. None of the links on this concept map will
work until it is reactivated.
If you need help turning JavaScript On, click here.
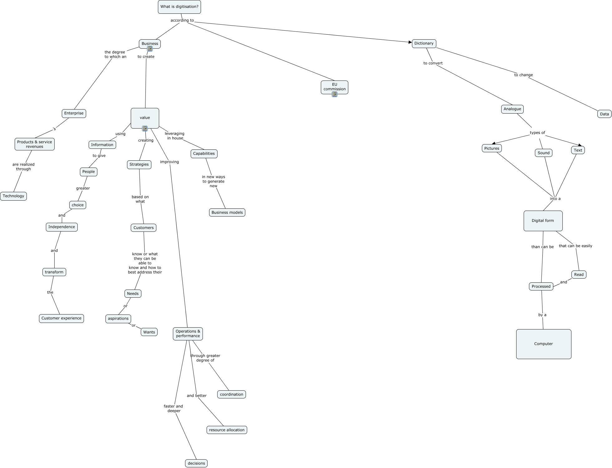
This Concept Map, created with IHMC CmapTools, has information related to: definitions-digitisation, Processed by a Computer, aspirations or Wants, Pictures into a Digital form, Products & service revenues are realized through Technology, Analogue types of Pictures, Digital form than can be Processed, Digital form that can be easily Read, Operations & performance and better resource allocation, Analogue types of Sound, Strategies based on what Customers, What is digitisation? according to EU commission, Dictionary to change Data, Independence and transform, Business the degree to which an Enterprise, Customers know or what they can be able to know and how to best address their Needs, Needs or aspirations, Text into a Digital form, value creating Strategies, Business to create value, value leveraging in house Capabilities