WARNING:
JavaScript is turned OFF. None of the links on this concept map will
work until it is reactivated.
If you need help turning JavaScript On, click here.
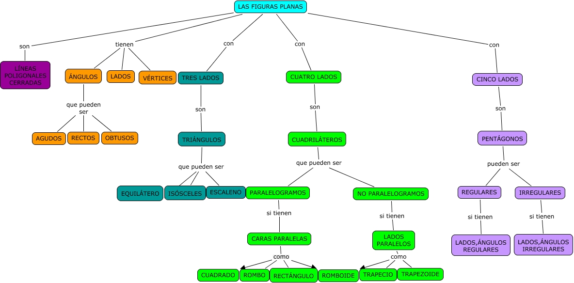
Este Cmap, tiene información relacionada con: LAS FIGURAS PLANAS-Martina, REGULARES si tienen LADOS,ÁNGULOS REGULARES, CARAS PARALELAS como CUADRADO, CINCO LADOS son PENTÁGONOS, LAS FIGURAS PLANAS con CINCO LADOS, PENTÁGONOS pueden ser IRREGULARES, LAS FIGURAS PLANAS con CUATRO LADOS, TRIÁNGULOS que pueden ser EQUILÁTERO, TRIÁNGULOS que pueden ser ESCALENO, LADOS PARALELOS como TRAPEZOIDE, LADOS PARALELOS como TRAPECIO, CARAS PARALELAS como ROMBO, IRREGULARES si tienen LADOS,ÁNGULOS IRREGULARES, LAS FIGURAS PLANAS con TRES LADOS, LADOS PARALELOS como ROMBOIDE, PARALELOGRAMOS si tienen CARAS PARALELAS, ÁNGULOS que pueden ser RECTOS, TRES LADOS son TRIÁNGULOS, LAS FIGURAS PLANAS tienen LADOS, CARAS PARALELAS como ROMBOIDE, ÁNGULOS que pueden ser OBTUSOS