WARNING:
JavaScript is turned OFF. None of the links on this concept map will
work until it is reactivated.
If you need help turning JavaScript On, click here.
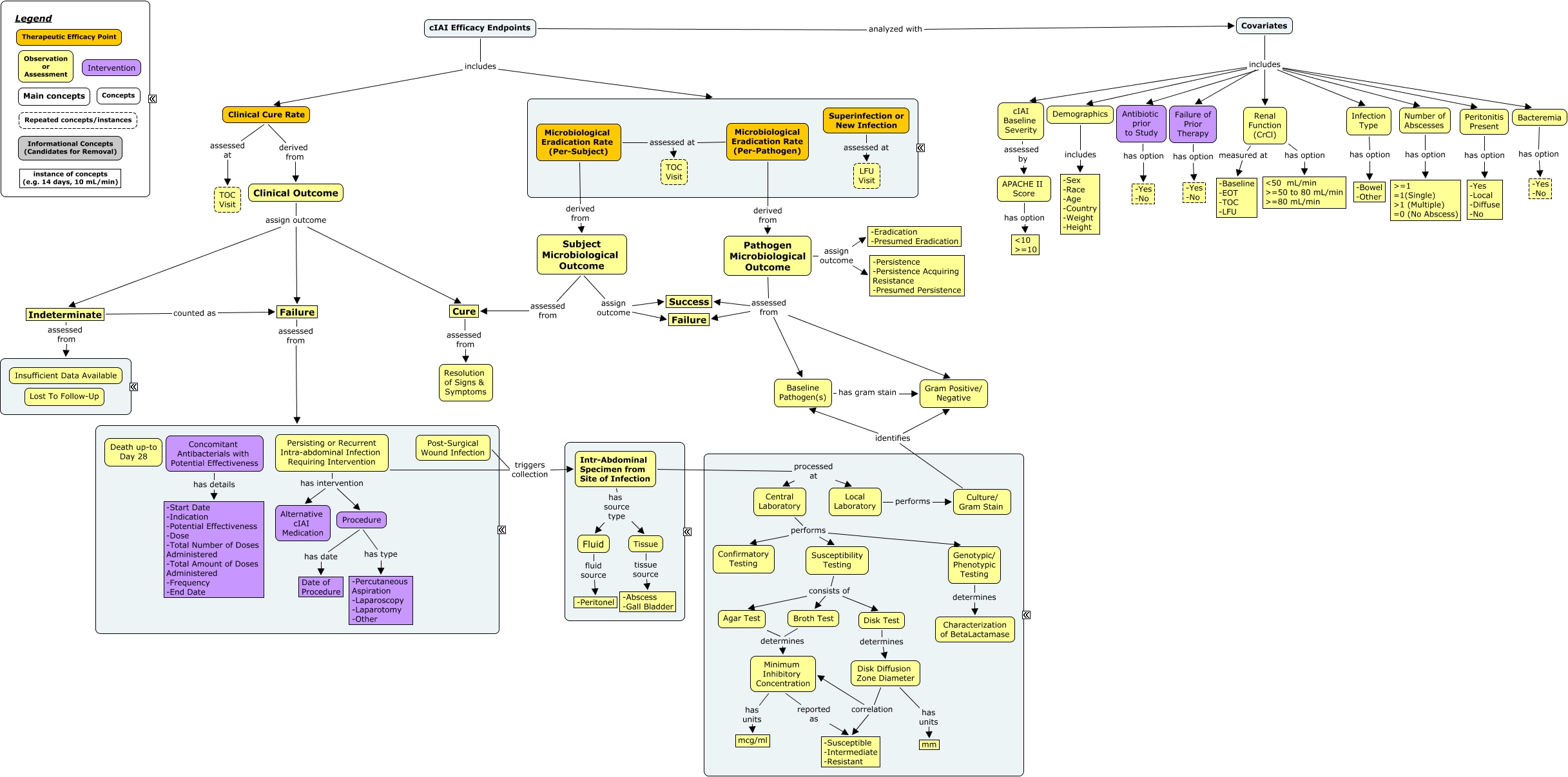
This Concept Map, created with IHMC CmapTools, has information related to: cIAI Efficacy Endpoints v6, Minimum Inhibitory Concentration has units mcg/ml, Pathogen Microbiological Outcome assessed from Success, Culture/ Gram Stain identifies Gram Positive/ Negative, Genotypic/ Phenotypic Testing determines Characterization of BetaLactamase, Susceptibility Testing consists of Agar Test, Disk Diffusion Zone Diameter has units mm, cIAI Efficacy Endpoints includes Clinical Cure Rate, Covariates includes Renal Function (CrCl), Clinical Cure Rate assessed at TOC Visit, Central Laboratory performs Susceptibility Testing, Failure assessed from ????, Post-Surgical Wound Infection triggers collection Intr-Abdominal Specimen from Site of Infection, Covariates includes cIAI Baseline Severity, Agar Test determines Minimum Inhibitory Concentration, Disk Diffusion Zone Diameter correlation -Susceptible -Intermediate -Resistant, Bacteremia has option -Yes -No, Culture/ Gram Stain identifies Baseline Pathogen(s), cIAI Efficacy Endpoints includes ????, Indeterminate assessed from ????, Subject Microbiological Outcome assign outcome Success