WARNING:
JavaScript is turned OFF. None of the links on this concept map will
work until it is reactivated.
If you need help turning JavaScript On, click here.
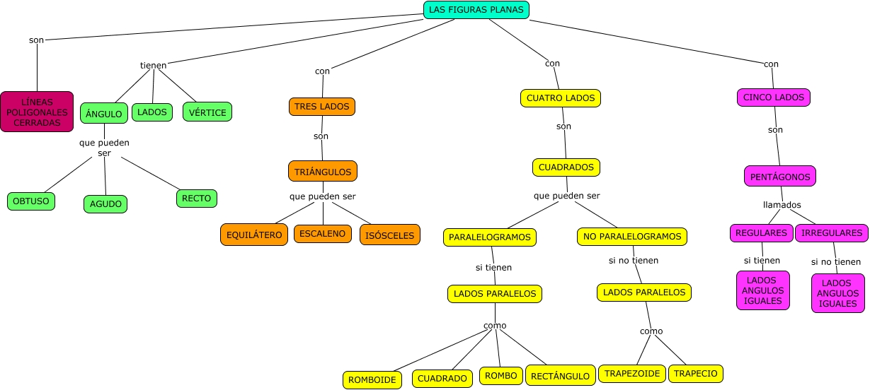
Este Cmap, tiene información relacionada con: LAS FIGURAS PLANAS -Lula y Malena, NO PARALELOGRAMOS si no tienen LADOS PARALELOS, PARALELOGRAMOS si tienen LADOS PARALELOS, LAS FIGURAS PLANAS son LÍNEAS POLIGONALES CERRADAS, LAS FIGURAS PLANAS con CINCO LADOS, PENTÁGONOS llamados IRREGULARES, LADOS PARALELOS como ROMBOIDE, LADOS PARALELOS como ROMBO, REGULARES si tienen LADOS ANGULOS IGUALES, LADOS PARALELOS como RECTÁNGULO, CUADRADOS que pueden ser NO PARALELOGRAMOS, CINCO LADOS son PENTÁGONOS, LADOS PARALELOS como TRAPEZOIDE, ÁNGULO que pueden ser OBTUSO, LAS FIGURAS PLANAS tienen LADOS, LADOS PARALELOS como TRAPECIO, LAS FIGURAS PLANAS con TRES LADOS, TRES LADOS son TRIÁNGULOS, ÁNGULO que pueden ser AGUDO, LAS FIGURAS PLANAS tienen VÉRTICE, TRIÁNGULOS que pueden ser EQUILÁTERO