WARNING:
JavaScript is turned OFF. None of the links on this concept map will
work until it is reactivated.
If you need help turning JavaScript On, click here.
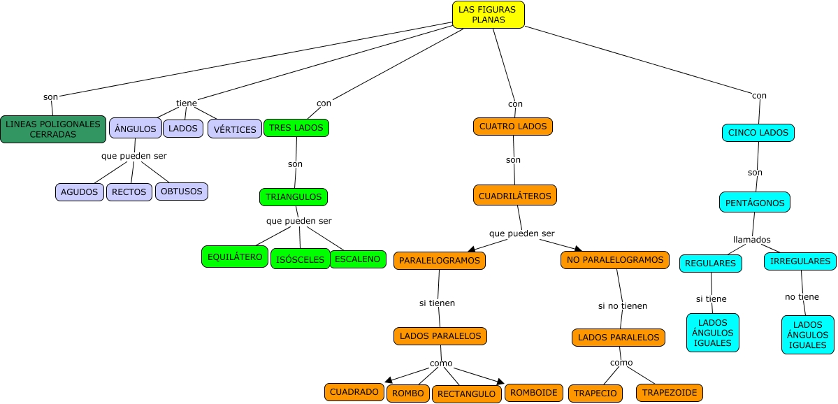
Este Cmap, tiene información relacionada con: LAS FIGURAS PLANAS-Carlos y David, LADOS PARALELOS como TRAPEZOIDE, LAS FIGURAS PLANAS con CINCO LADOS, LADOS PARALELOS como ROMBOIDE, CINCO LADOS son PENTÁGONOS, ÁNGULOS que pueden ser RECTOS, ÁNGULOS que pueden ser AGUDOS, PENTÁGONOS llamados IRREGULARES, CUADRILÁTEROS que pueden ser PARALELOGRAMOS, LAS FIGURAS PLANAS con TRES LADOS, TRIANGULOS que pueden ser ESCALENO, LADOS PARALELOS como CUADRADO, IRREGULARES no tiene LADOS ÁNGULOS IGUALES, LAS FIGURAS PLANAS con CUATRO LADOS, TRIANGULOS que pueden ser ISÓSCELES, TRES LADOS son TRIANGULOS, CUADRILÁTEROS que pueden ser NO PARALELOGRAMOS, REGULARES si tiene LADOS ÁNGULOS IGUALES, NO PARALELOGRAMOS si no tienen LADOS PARALELOS, CUATRO LADOS son CUADRILÁTEROS, LADOS PARALELOS como ROMBO