WARNING:
JavaScript is turned OFF. None of the links on this concept map will
work until it is reactivated.
If you need help turning JavaScript On, click here.
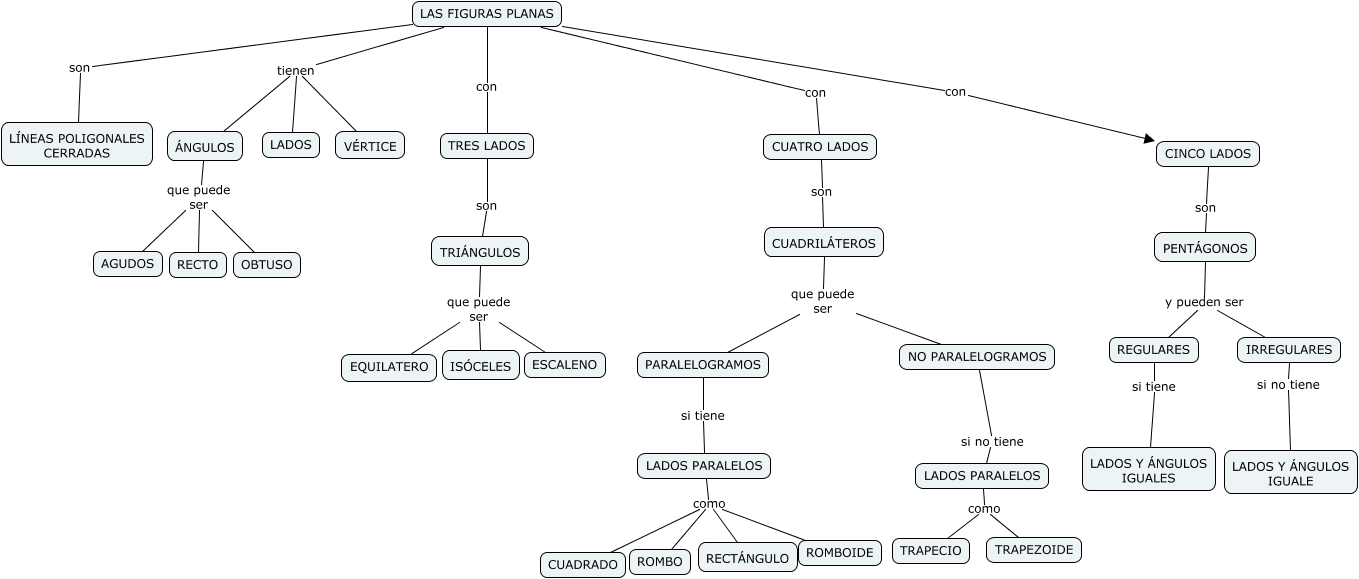
Este Cmap, tiene información relacionada con: LAS FIGURAS PLANAS - Carlos Daniel y Ángel, LAS FIGURAS PLANAS tienen ÁNGULOS, CUATRO LADOS son CUADRILÁTEROS, IRREGULARES si no tiene LADOS Y ÁNGULOS IGUALE, LADOS PARALELOS como ROMBO, CUADRILÁTEROS que puede ser PARALELOGRAMOS, PENTÁGONOS y pueden ser IRREGULARES, LAS FIGURAS PLANAS tienen VÉRTICE, LAS FIGURAS PLANAS son LÍNEAS POLIGONALES CERRADAS, LAS FIGURAS PLANAS con TRES LADOS, ÁNGULOS que puede ser AGUDOS, PARALELOGRAMOS si tiene LADOS PARALELOS, TRIÁNGULOS que puede ser EQUILATERO, LADOS PARALELOS como RECTÁNGULO, LAS FIGURAS PLANAS tienen LADOS, LADOS PARALELOS como TRAPECIO, TRIÁNGULOS que puede ser ESCALENO, ÁNGULOS que puede ser RECTO, PENTÁGONOS y pueden ser REGULARES, TRES LADOS son TRIÁNGULOS, LADOS PARALELOS como ROMBOIDE