WARNING:
JavaScript is turned OFF. None of the links on this concept map will
work until it is reactivated.
If you need help turning JavaScript On, click here.
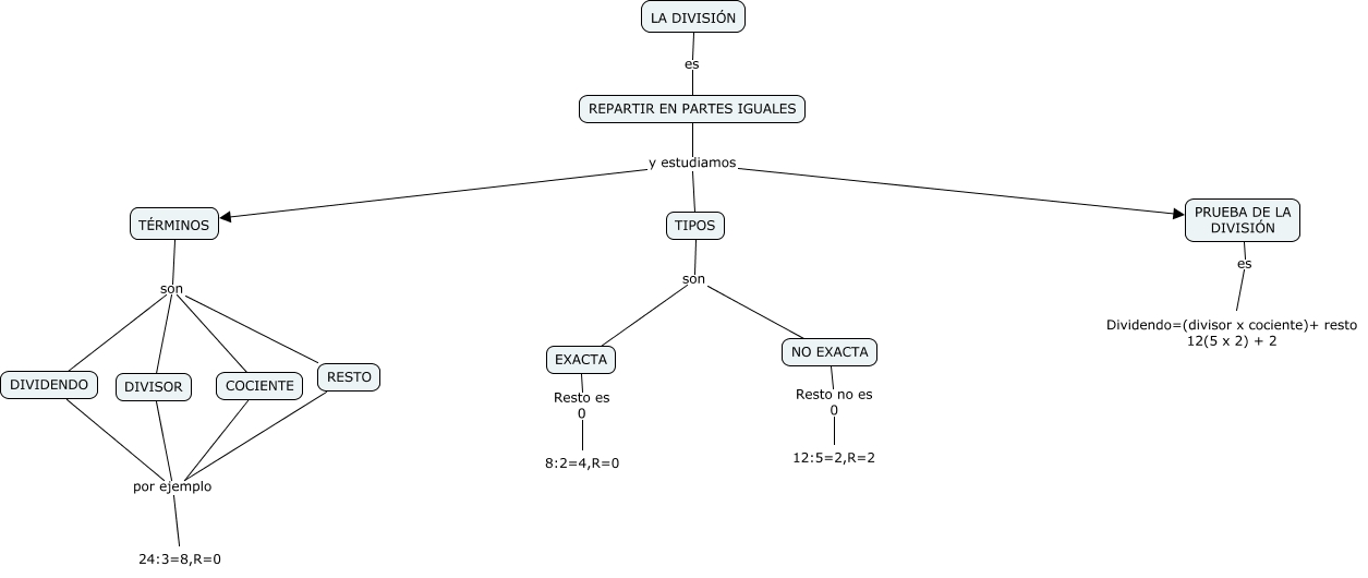
Este Cmap, tiene información relacionada con: LADIVISIÓN Irene y Lidia, COCIENTE por ejemplo 24:3=8,R=0, DIVISOR por ejemplo 24:3=8,R=0, NO EXACTA Resto no es 0 12:5=2,R=2, EXACTA Resto es 0 8:2=4,R=0, RESTO por ejemplo 24:3=8,R=0, TÉRMINOS son DIVIDENDO, PRUEBA DE LA DIVISIÓN es Dividendo=(divisor x cociente)+ resto 12(5 x 2) + 2, DIVIDENDO por ejemplo 24:3=8,R=0, TÉRMINOS son RESTO, TIPOS son NO EXACTA, REPARTIR EN PARTES IGUALES y estudiamos TÉRMINOS, REPARTIR EN PARTES IGUALES y estudiamos PRUEBA DE LA DIVISIÓN, TÉRMINOS son DIVISOR, TIPOS son EXACTA, LA DIVISIÓN es REPARTIR EN PARTES IGUALES, REPARTIR EN PARTES IGUALES y estudiamos TIPOS, TÉRMINOS son COCIENTE