WARNING:
JavaScript is turned OFF. None of the links on this concept map will
work until it is reactivated.
If you need help turning JavaScript On, click here.
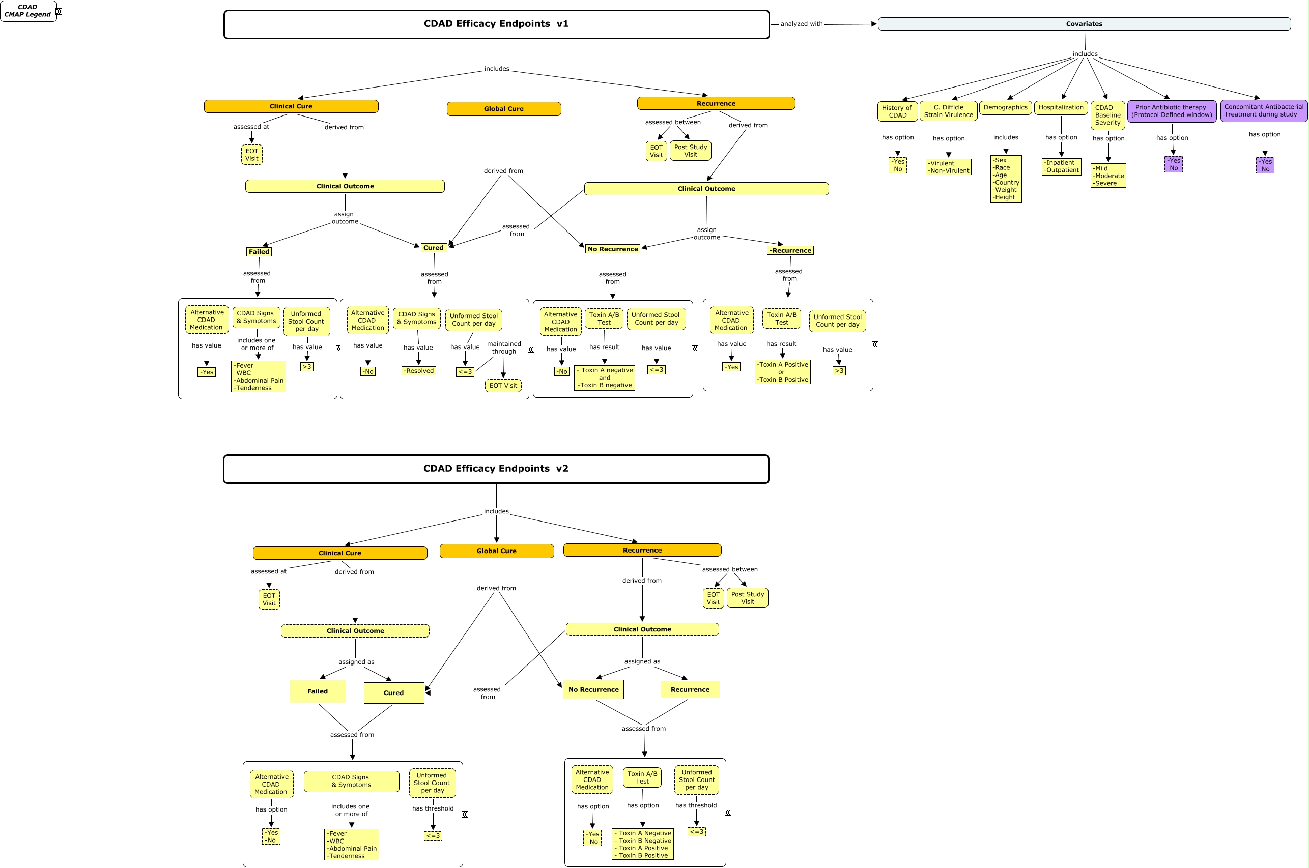
This Concept Map, created with IHMC CmapTools, has information related to: CDAD Efficacy Endpoints v5, -Recurrence assessed from ????, Recurrence assessed from ????, Clinical Outcome assigned as Recurrence, No Recurrence assessed from ????, Clinical Cure assessed at EOT Visit, CDAD Efficacy Endpoints v2 includes Global Cure, Alternative CDAD Medication has option -Yes -No, Unformed Stool Count per day has threshold <=3, Unformed Stool Count per day has value <=3, Toxin A/B Test has result -Toxin A Positive or -Toxin B Positive, Covariates includes Demographics, CDAD Signs & Symptoms has value -Resolved, Toxin A/B Test has option - Toxin A Negative - Toxin B Negative - Toxin A Positive - Toxin B Positive, Clinical Cure assessed at EOT Visit, History of CDAD has option -Yes -No, Clinical Outcome assigned as Failed, Clinical Outcome assessed from Cured, Alternative CDAD Medication has value -No, CDAD Signs & Symptoms includes one or more of -Fever -WBC -Abdominal Pain -Tenderness, C. Difficle Strain Virulence has option -Virulent -Non-Virulent