WARNING:
JavaScript is turned OFF. None of the links on this concept map will
work until it is reactivated.
If you need help turning JavaScript On, click here.
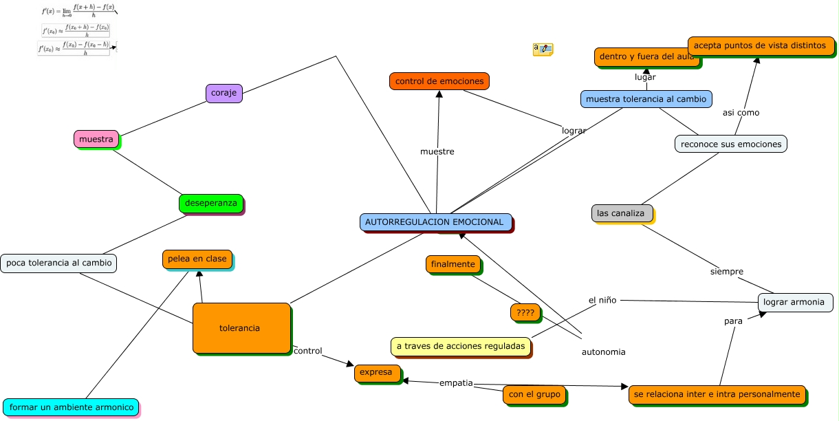
Este Cmap, tiene información relacionada con: mapa especializacion, reconoce sus emociones ???? las canaliza, AUTORREGULACION EMOCIONAL ???? tolerancia, con el grupo empatia se relaciona inter e intra personalmente, control de emociones lograr AUTORREGULACION EMOCIONAL, reconoce sus emociones ???? las canaliza, muestra tolerancia al cambio lugar dentro y fuera del aula, con el grupo empatia expresa, tolerancia control expresa, muestra ???? deseperanza, lograr armonia el niño a traves de acciones reguladas, reconoce sus emociones asi como acepta puntos de vista distintos, deseperanza ???? poca tolerancia al cambio, finalmente autonomia ????, pelea en clase ???? formar un ambiente armonico, muestra tolerancia al cambio ???? reconoce sus emociones, AUTORREGULACION EMOCIONAL muestre control de emociones, coraje ???? muestra, se relaciona inter e intra personalmente para lograr armonia, las canaliza siempre lograr armonia, AUTORREGULACION EMOCIONAL ???? coraje