WARNING:
JavaScript is turned OFF. None of the links on this concept map will
work until it is reactivated.
If you need help turning JavaScript On, click here.
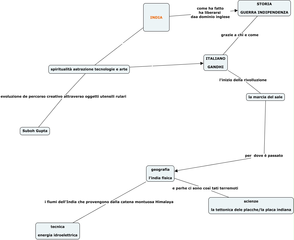
Questa Cmap, creata con IHMC CmapTools, contiene informazioni relative a: GIACOMO CERRETANI, spiritualità astrazione tecnologie e arte ITALIANO GANDHI, INDIA come ha fatto ha liberarsi daa dominio inglese STORIA GUERRA INDIPENDENZA, ITALIANO GANDHI l'inizio della rivolluzione la marcia del sale, geografia l'india fisica e perhe ci sono così tati terremoti scienze la tettonica dele placche/la placa indiana, geografia l'india fisica i fiumi dell'India che provengono dalla catena montuosa Himalaya tecnica energia idroelettrica, STORIA GUERRA INDIPENDENZA grazie a chi e come ITALIANO GANDHI, INDIA spiritualità astrazione tecnologie e arte, spiritualità astrazione tecnologie e arte evoluzione de percorso creativo attraverso oggetti utensili rulari Suboh Gupta, la marcia del sale per dove è passato geografia l'india fisica