WARNING:
JavaScript is turned OFF. None of the links on this concept map will
work until it is reactivated.
If you need help turning JavaScript On, click here.
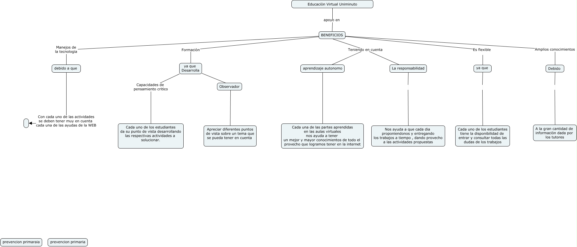
Este Cmap, tiene información relacionada con: GBI, ya que Cada uno de los estudiantes tiene la disponibilidad de entrar y consultar todas las dudas de los trabajos, Debido A la gran cantidad de informaciòn dada por los tutores, BENEFICIOS Amplios conocimientos Debido, debido a que Con cada uno de las actividades se deben tener muy en cuenta cada una de las ayudas de la WEB, Educaciòn Virtual Uniminuto apoyo en BENEFICIOS, BENEFICIOS Teniendo en cuenta La responsabilidad, BENEFICIOS Teniendo en cuenta aprendizaje autonomo, BENEFICIOS Manejos de la tecnologia debido a que, aprendizaje autonomo Cada una de las partes aprendidas en las aulas virtuales nos ayuda a tener un mejor y mayor conocimientos de todo el provecho que logramos tener en la internet, ya que Desarrolla Capacidades de pensamiento critico Cada uno de los estudiantes da su punto de vista desarrollando las respectivas actividades a solucionar., ya que Desarrolla Apreciar diferentes puntos de vista sobre un tema que se pueda tener en cuenta, La responsabilidad Nos ayuda a que cada dia proponiendonos y entregando los trabajos a tiempo , dando provecho a las actividades propuestas, BENEFICIOS Formaciòn ya que Desarrolla, BENEFICIOS Es flexible ya que