WARNING:
JavaScript is turned OFF. None of the links on this concept map will
work until it is reactivated.
If you need help turning JavaScript On, click here.
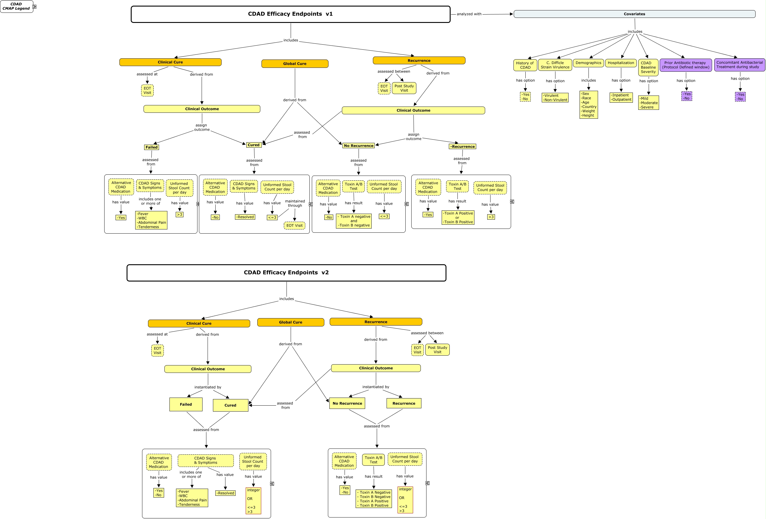
This Concept Map, created with IHMC CmapTools, has information related to: CDAD Efficacy Endpoints v4ak, Covariates includes CDAD Baseline Severity, Prior Antibiotic therapy (Protocol Defined window) has option -Yes -No, Unformed Stool Count per day has value <=3, -Recurrence assessed from ????, Unformed Stool Count per day has value integer OR <=3 ɯ, Recurrence assessed between Post Study Visit, Recurrence derived from Clinical Outcome, Cured assessed from ????, Clinical Outcome assign outcome Cured, History of CDAD has option -Yes -No, Covariates includes History of CDAD, Clinical Cure assessed at EOT Visit, CDAD Signs & Symptoms includes one or more of -Fever -WBC -Abdominal Pain -Tenderness, CDAD Efficacy Endpoints v2 includes Recurrence, Unformed Stool Count per day has value integer OR <=3 ɯ, Unformed Stool Count per day has value ɯ, Clinical Outcome instantiated by No Recurrence, Alternative CDAD Medication has value -Yes -No, Recurrence assessed from ????, Recurrence assessed between Post Study Visit