WARNING:
JavaScript is turned OFF. None of the links on this concept map will
work until it is reactivated.
If you need help turning JavaScript On, click here.
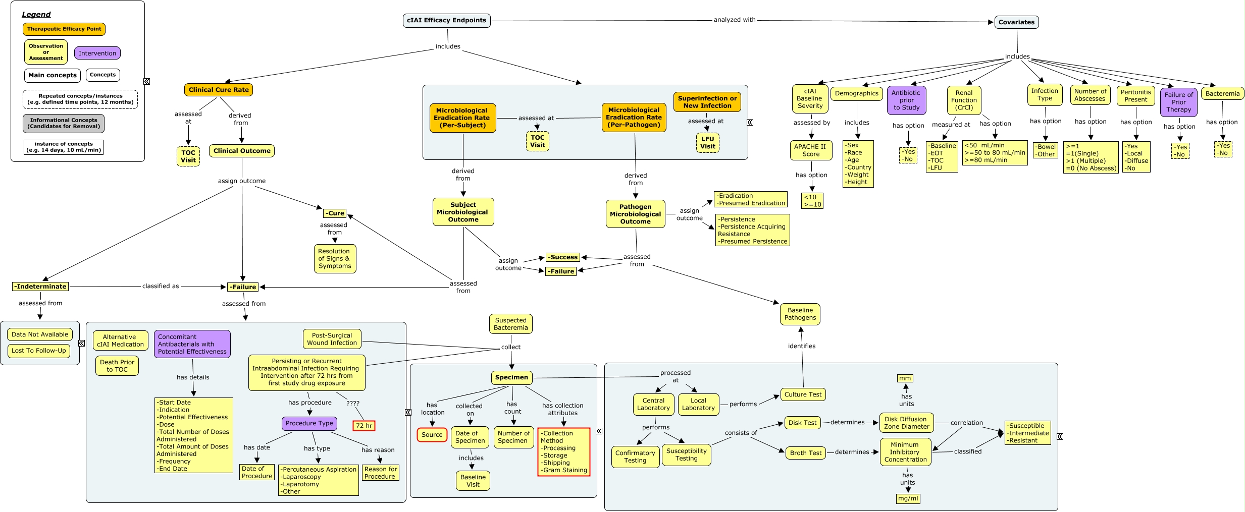
This Concept Map, created with IHMC CmapTools, has information related to: cIAI Efficacy Endpoints v4, Pathogen Microbiological Outcome assessed from -Success, Minimum Inhibitory Concentration has units mg/ml, cIAI Efficacy Endpoints includes Clinical Cure Rate, Disk Diffusion Zone Diameter has units mm, Central Laboratory performs Susceptibility Testing, Clinical Cure Rate assessed at TOC Visit, Covariates includes Renal Function (CrCl), Covariates includes cIAI Baseline Severity, Post-Surgical Wound Infection collect Specimen, -Failure assessed from ????, Bacteremia has option -Yes -No, Disk Diffusion Zone Diameter correlation -Susceptible -Intermediate -Resistant, cIAI Efficacy Endpoints includes ????, Culture Test identifies Baseline Pathogens, Number of Abscesses has option >=1 =1(Single) ɭ (Multiple) =0 (No Abscess), Subject Microbiological Outcome assign outcome -Success, -Indeterminate assessed from ????, Covariates includes Bacteremia, Susceptibility Testing consists of Disk Test, Antibiotic prior to Study has option -Yes -No