WARNING:
JavaScript is turned OFF. None of the links on this concept map will
work until it is reactivated.
If you need help turning JavaScript On, click here.
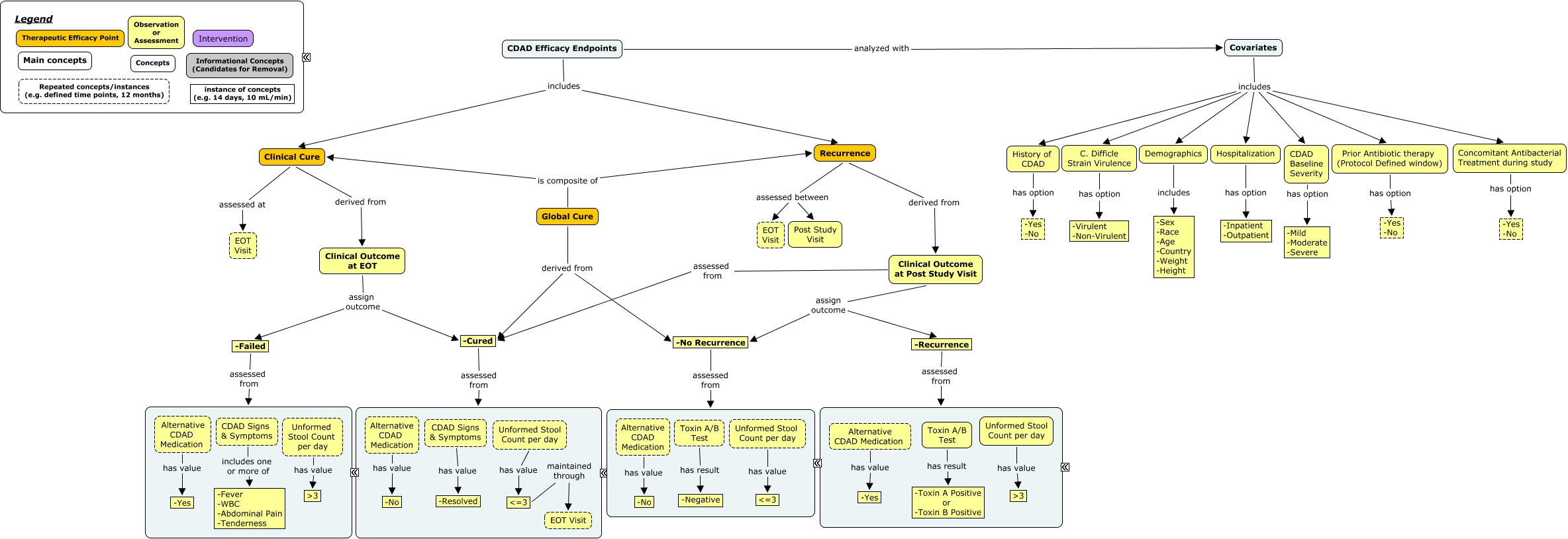
This Concept Map, created with IHMC CmapTools, has information related to: CDAD Efficacy Endpoints v4, Clinical Outcome at EOT assign outcome -Failed, Covariates includes History of CDAD, -No Recurrence assessed from ????, History of CDAD has option -Yes -No, Covariates includes C. Difficle Strain Virulence, Global Cure is composite of Clinical Cure, CDAD Efficacy Endpoints includes Clinical Cure, -Cured assessed from ????, Recurrence derived from Clinical Outcome at Post Study Visit, Covariates includes CDAD Baseline Severity, Covariates includes Demographics, Toxin A/B Test has result -Negative, Unformed Stool Count per day has value ɯ, Global Cure is composite of Recurrence, Alternative CDAD Medication has value -Yes, Clinical Outcome at Post Study Visit assessed from -Cured, Alternative CDAD Medication has value -Yes, Clinical Cure derived from Clinical Outcome at EOT, Global Cure derived from -Cured, Prior Antibiotic therapy (Protocol Defined window) has option -Yes -No