WARNING:
JavaScript is turned OFF. None of the links on this concept map will
work until it is reactivated.
If you need help turning JavaScript On, click here.
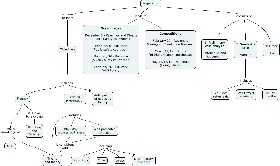
This Concept Map, created with IHMC CmapTools, has information related to: Practice sessions, Fluency means knowledge of Facts, Strong presentation includes Engaging witness portrayals, Preparation consists of 1: Preliminary case analysis October 31 and November 7, Objectives includes Anticipation of opposing theory, Preparation consists of 3: Other TBA, Strong presentation includes Well-presented evidence, Well-presented evidence is consistent with Theme and theory, Well-presented evidence including Objections, Well-presented evidence including Direct, Well-presented evidence including Documentary evidence, 2: Small-side prep Various includes 2b: Lawyer strategy, Objectives includes Strong presentation, Objectives includes Fluency, 2: Small-side prep Various includes 2a: Fact rehearsals, 2: Small-side prep Various includes 2c; Trial practice, Preparation leads to Competitions February 27 - Regionals (Lexington County courthouses) March 11/12 - States (Richland County courthouse) May 12/13/14 - Nationals (Boise, Idaho), Fluency means knowledge of Theme and theory, Engaging witness portrayals is consistent with Theme and theory, Preparation is meant to meet Objectives, Preparation leads to Scrimmages December 5 - Openings and Directs (Public Safety courtroom) February 6 - Full case (Public safety courtroom) February 20 - Full case (Aiken County courthouse) February 26 - Full case (AHS library)