WARNING:
JavaScript is turned OFF. None of the links on this concept map will
work until it is reactivated.
If you need help turning JavaScript On, click here.
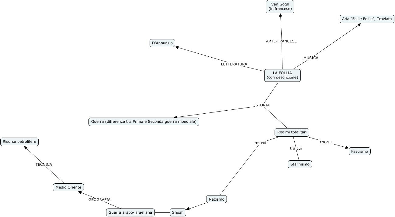
Questa Cmap, creata con IHMC CmapTools, contiene informazioni relative a: Mappa esame 2, LA FOLLIA (con descrizione) MUSICA Aria "Follie Follie", Traviata, LA FOLLIA (con descrizione) STORIA Regimi totalitari, LA FOLLIA (con descrizione) STORIA Guerra (differenze tra Prima e Seconda guerra mondiale), LA FOLLIA (con descrizione) ARTE-FRANCESE Van Gogh (in francese), Nazismo Shoah, Regimi totalitari tra cui Nazismo, Regimi totalitari tra cui Fascismo, Regimi totalitari tra cui Stalinismo, Medio Oriente TECNICA Risorse petrolifere, Guerra arabo-israeliana GEOGRAFIA Medio Oriente, LA FOLLIA (con descrizione) LETTERATURA D'Annunzio, Shoah Guerra arabo-israeliana