WARNING:
JavaScript is turned OFF. None of the links on this concept map will
work until it is reactivated.
If you need help turning JavaScript On, click here.
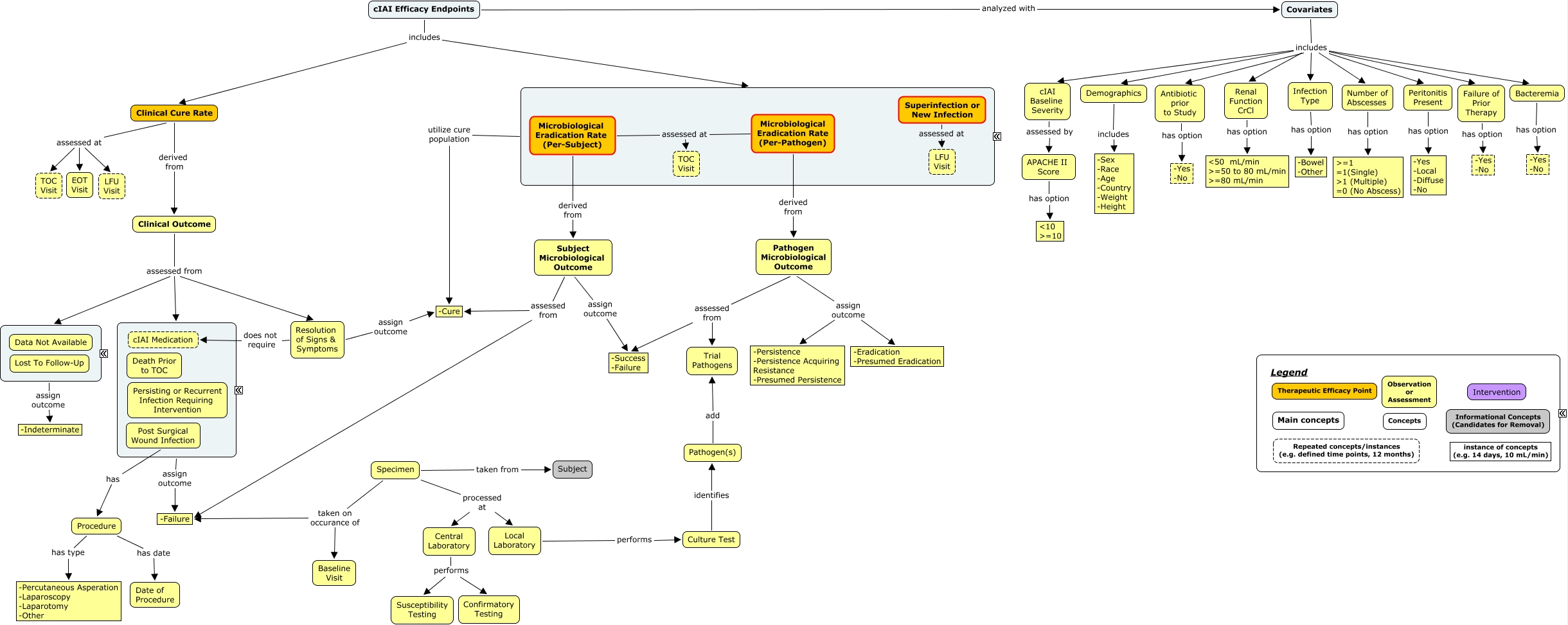
This Concept Map, created with IHMC CmapTools, has information related to: cIAI Efficacy Endpoints v2, Clinical Cure Rate assessed at EOT Visit, Pathogen Microbiological Outcome assessed from -Success -Failure, cIAI Efficacy Endpoints includes Clinical Cure Rate, Central Laboratory performs Susceptibility Testing, Clinical Cure Rate assessed at TOC Visit, Specimen processed at Central Laboratory, Covariates includes Renal Function CrCl, Covariates includes cIAI Baseline Severity, Pathogen(s) add Trial Pathogens, Subject Microbiological Outcome assessed from -Failure, Bacteremia has option -Yes -No, cIAI Efficacy Endpoints includes ????, Clinical Cure Rate assessed at LFU Visit, Number of Abscesses has option >=1 =1(Single) ɭ (Multiple) =0 (No Abscess), Subject Microbiological Outcome assign outcome -Success -Failure, Covariates includes Bacteremia, Specimen taken from Subject, Antibiotic prior to Study has option -Yes -No, APACHE II Score has option >=10, Resolution of Signs & Symptoms assign outcome -Cure