WARNING:
JavaScript is turned OFF. None of the links on this concept map will
work until it is reactivated.
If you need help turning JavaScript On, click here.
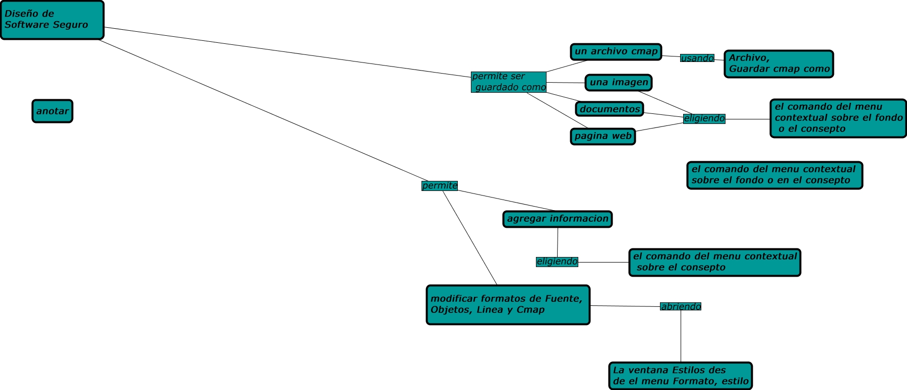
Este Cmap, tiene información relacionada con: rolando, Diseño de Software Seguro permite ser guardado como una imagen, pagina web eligiendo el comando del menu contextual sobre el fondo o el consepto, Diseño de Software Seguro permite ser guardado como documentos, documentos eligiendo el comando del menu contextual sobre el fondo o el consepto, Diseño de Software Seguro permite ser guardado como un archivo cmap, Diseño de Software Seguro permite agregar informacion, una imagen eligiendo el comando del menu contextual sobre el fondo o el consepto, Diseño de Software Seguro permite ser guardado como pagina web, un archivo cmap usando Archivo, Guardar cmap como, Diseño de Software Seguro permite modificar formatos de Fuente, Objetos, Linea y Cmap, modificar formatos de Fuente, Objetos, Linea y Cmap abriendo La ventana Estilos des de el menu Formato, estilo, agregar informacion eligiendo el comando del menu contextual sobre el consepto