WARNING:
JavaScript is turned OFF. None of the links on this concept map will
work until it is reactivated.
If you need help turning JavaScript On, click here.
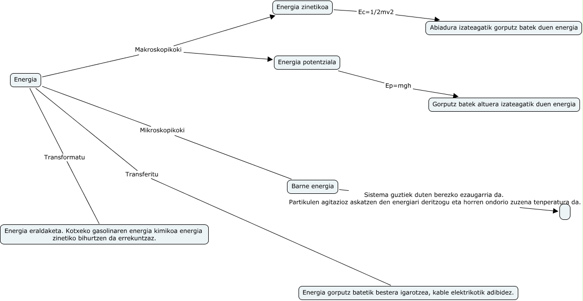
Este Cmap, tiene información relacionada con: hezkuntza149, Barne energia Sistema guztiek duten berezko ezaugarria da. Partikulen agitazioz askatzen den energiari deritzogu eta horren ondorio zuzena tenperatura da., Energia Transformatu Energia eraldaketa. Kotxeko gasolinaren energia kimikoa energia zinetiko bihurtzen da errekuntzaz., Energia potentziala Ep=mgh Gorputz batek altuera izateagatik duen energia, Energia zinetikoa Ec=1/2mv2 Abiadura izateagatik gorputz batek duen energia, Energia Mikroskopikoki Barne energia, Energia Transferitu Energia gorputz batetik bestera igarotzea, kable elektrikotik adibidez., Energia Makroskopikoki Energia potentziala, Energia Makroskopikoki Energia zinetikoa