WARNING:
JavaScript is turned OFF. None of the links on this concept map will
work until it is reactivated.
If you need help turning JavaScript On, click here.
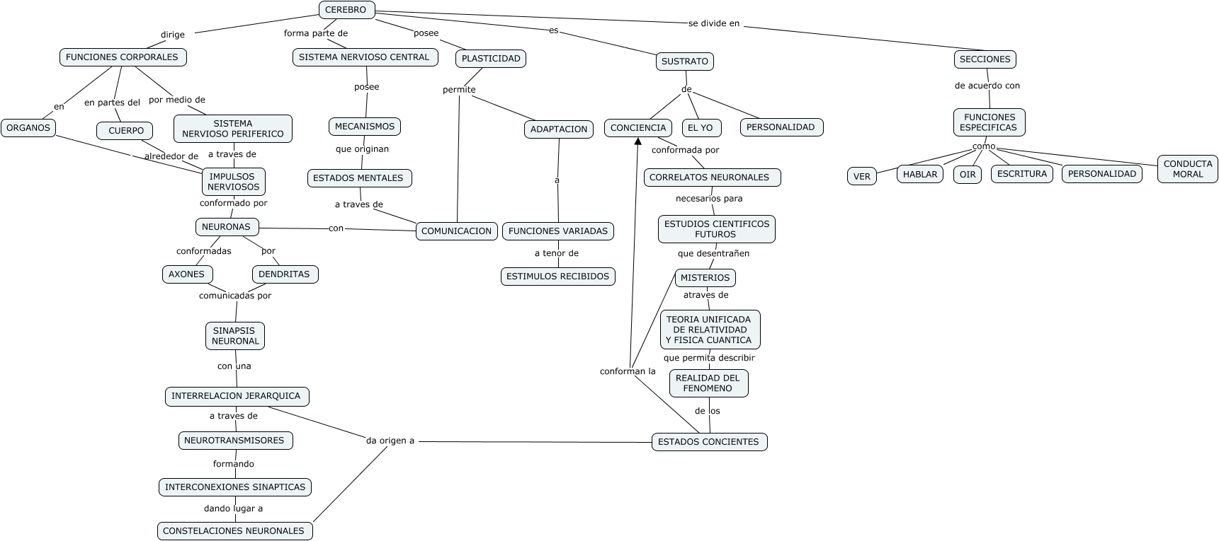
Este Cmap, tiene información relacionada con: Como funciona el Cerebro 2, FUNCIONES ESPECIFICAS como CONDUCTA MORAL, CEREBRO dirige FUNCIONES CORPORALES, FUNCIONES ESPECIFICAS como OIR, CEREBRO se divide en SECCIONES, SUSTRATO de EL YO, INTERRELACION JERARQUICA da origen a CONSTELACIONES NEURONALES, ESTADOS CONCIENTES conforman la CONCIENCIA, ESTUDIOS CIENTIFICOS FUTUROS que desentrañen MISTERIOS, PLASTICIDAD permite COMUNICACION, FUNCIONES CORPORALES en partes del CUERPO, CONCIENCIA conformada por CORRELATOS NEURONALES, COMUNICACION con NEURONAS, FUNCIONES ESPECIFICAS como PERSONALIDAD, ESTADOS CONCIENTES conforman la MISTERIOS, SECCIONES de acuerdo con FUNCIONES ESPECIFICAS, ADAPTACION a FUNCIONES VARIADAS, ESTADOS MENTALES a traves de COMUNICACION, FUNCIONES CORPORALES en ORGANOS, IMPULSOS NERVIOSOS ORGANOS, CEREBRO posee PLASTICIDAD