WARNING:
JavaScript is turned OFF. None of the links on this concept map will
work until it is reactivated.
If you need help turning JavaScript On, click here.
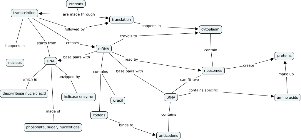
This Concept Map, created with IHMC CmapTools, has information related to: Protein Synthesis, mRNA base pairs with tRNA, tRNA contains specific amino acids, DNA which is deoxyribose nucleic acid, cytoplasm contain ribosomes, mRNA travels to cytoplasm, translation happens in cytoplasm, DNA made of phosphate, sugar, nucleotides, DNA unzipped by helicase enzyme, codons binds to anticodons, mRNA contains codons, mRNA contains uracil, ribosomes can fit two tRNA, transcription starts from DNA, mRNA read by ribosomes, amino acids make up proteins, transcription creates mRNA, transcription followed by translation, ribosomes create proteins, tRNA contains anticodons, Proteins are made through translation