WARNING:
JavaScript is turned OFF. None of the links on this concept map will
work until it is reactivated.
If you need help turning JavaScript On, click here.
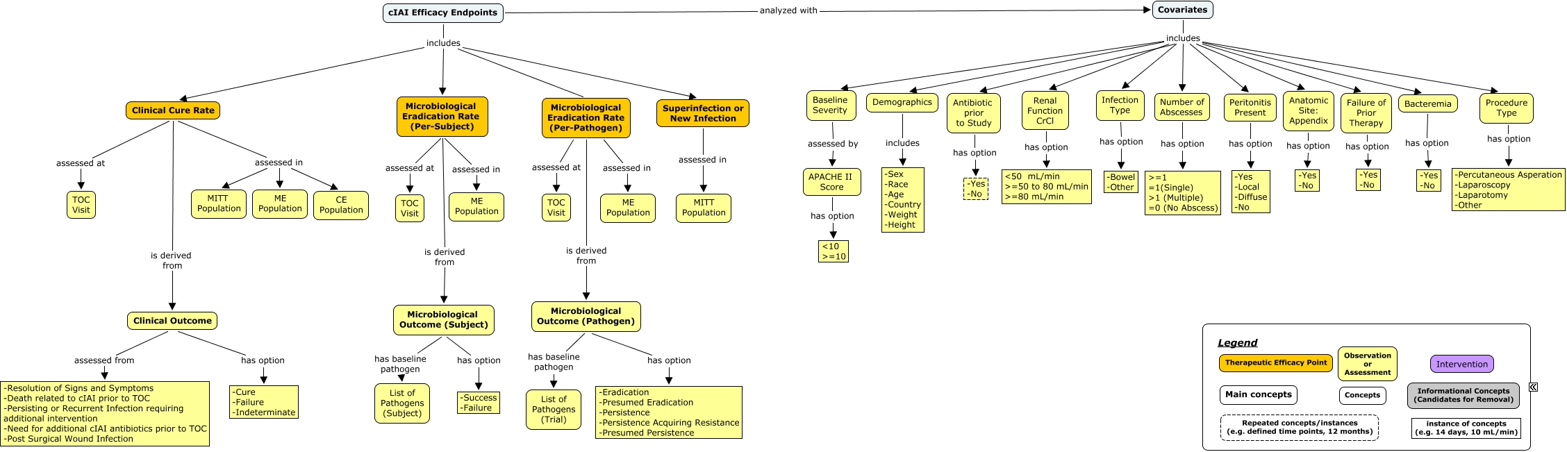
This Concept Map, created with IHMC CmapTools, has information related to: cIAI Efficacy Endpoints v1, Covariates includes Number of Abscesses, Clinical Cure Rate assessed in CE Population, Microbiological Outcome (Subject) has baseline pathogen List of Pathogens (Subject), APACHE II Score has option >=10, cIAI Efficacy Endpoints includes Microbiological Eradication Rate (Per-Pathogen), Microbiological Eradication Rate (Per-Subject) assessed in ME Population, Antibiotic prior to Study has option -Yes -No, Covariates includes Failure of Prior Therapy, Microbiological Eradication Rate (Per-Subject) assessed at TOC Visit, Peritonitis Present has option -Yes -Local -Diffuse -No, cIAI Efficacy Endpoints includes Superinfection or New Infection, Procedure Type has option -Percutaneous Asperation -Laparoscopy -Laparotomy -Other, Microbiological Eradication Rate (Per-Pathogen) assessed at TOC Visit, Clinical Cure Rate assessed at TOC Visit, Microbiological Eradication Rate (Per-Subject) is derived from Microbiological Outcome (Subject), Superinfection or New Infection assessed in MITT Population, Baseline Severity assessed by APACHE II Score, cIAI Efficacy Endpoints includes Microbiological Eradication Rate (Per-Subject), Microbiological Eradication Rate (Per-Pathogen) is derived from Microbiological Outcome (Pathogen), Clinical Cure Rate is derived from Clinical Outcome