WARNING:
JavaScript is turned OFF. None of the links on this concept map will
work until it is reactivated.
If you need help turning JavaScript On, click here.
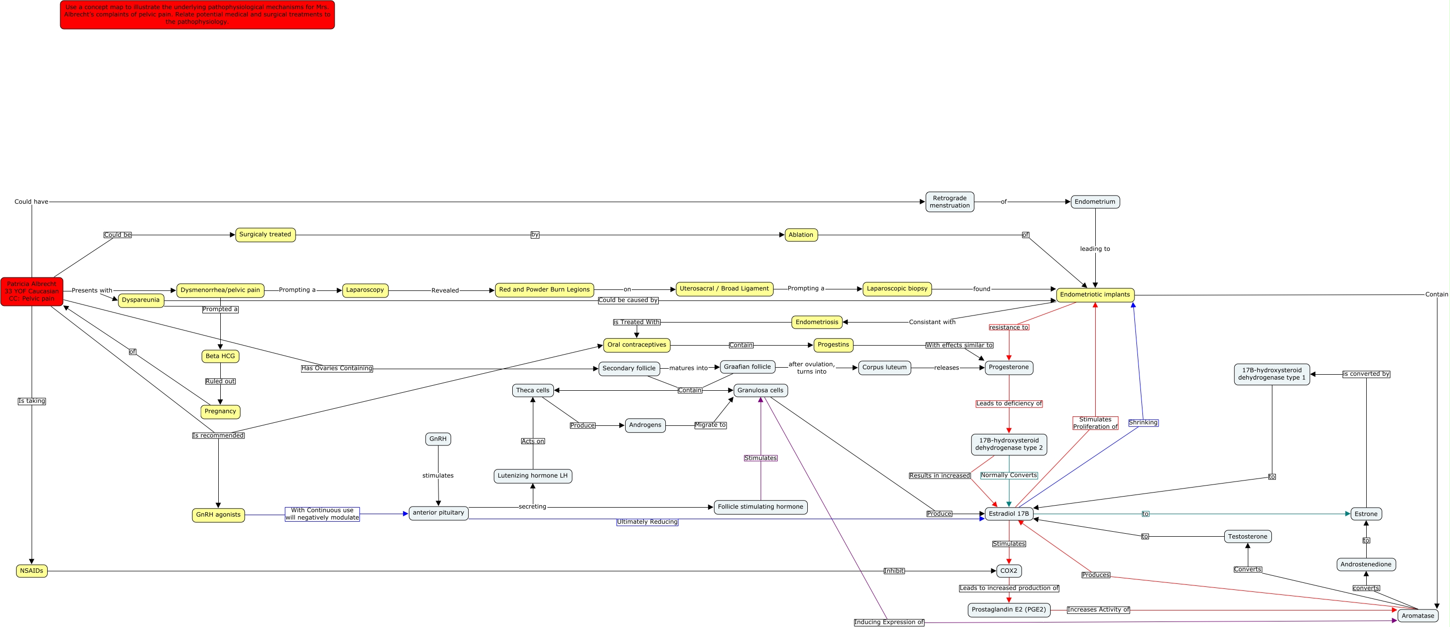
This Concept Map, created with IHMC CmapTools, has information related to: week 39 patricia albrecht, Dysmenorrhea/pelvic pain Prompted a Beta HCG, Prostaglandin E2 (PGE2) Increases Activity of Aromatase, Androstenedione to Estrone, Patricia Albrecht 33 YOF Caucasian CC: Pelvic pain Presents with Dyspareunia, Patricia Albrecht 33 YOF Caucasian CC: Pelvic pain Has Ovaries Containing Secondary follicle, Granulosa cells Inducing Expression of Aromatase, Follicle stimulating hormone Stimulates Granulosa cells, Dyspareunia Could be caused by Endometriotic implants, Uterosacral / Broad Ligament Prompting a Laparoscopic biopsy, Estrone is converted by 17B-hydroxysteroid dehydrogenase type 1, Laparoscopic biopsy found Endometriotic implants, NSAIDs Inhibit COX2, Lutenizing hormone LH Acts on Theca cells, Endometriotic implants Consistant with Endometriosis, Estradiol 17B to Estrone, Graafian follicle Contain Granulosa cells, COX2 Leads to increased production of Prostaglandin E2 (PGE2), Secondary follicle Contain Theca cells, Pregnancy of Patricia Albrecht 33 YOF Caucasian CC: Pelvic pain, Endometriotic implants Contain Aromatase