WARNING:
JavaScript is turned OFF. None of the links on this concept map will
work until it is reactivated.
If you need help turning JavaScript On, click here.
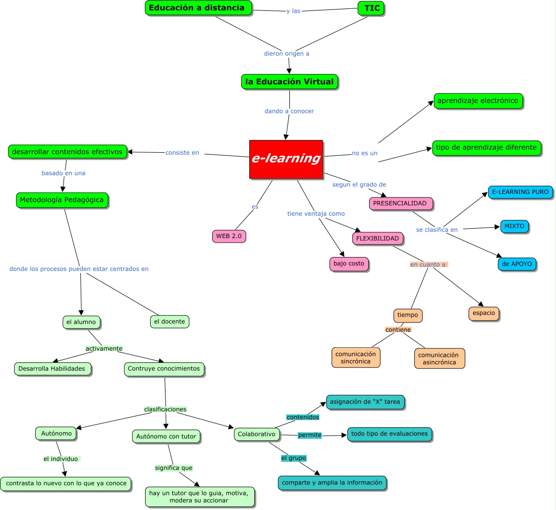
This Concept Map, created with IHMC CmapTools, has information related to: e-learning, FLEXIBILIDAD en cuanto a tiempo, Metodología Pedagógica donde los procesos pueden estar centrados en el alumno, Contruye conocimientos clasificaciones Autónomo con tutor, Contruye conocimientos clasificaciones Colaborativo, la Educación Virtual dando a conocer e-learning, Autónomo con tutor significa que hay un tutor que lo guia, motiva, modera su accionar, desarrollar contenidos efectivos basado en una Metodología Pedagógica, PRESENCIALIDAD se clasifica en E-LEARNING PURO, Colaborativo el grupo comparte y amplia la información, e-learning tiene ventaja como bajo costo, tiempo contiene comunicación asincrónica, Educación a distancia dieron origen a TIC, e-learning tiene ventaja como FLEXIBILIDAD, tiempo contiene comunicación sincrónica, Autónomo el individuo contrasta lo nuevo con lo que ya conoce, Educación a distancia y las TIC, e-learning consiste en desarrollar contenidos efectivos, Colaborativo contenidos asignación de "X" tarea, e-learning es WEB 2.0, Metodología Pedagógica donde los procesos pueden estar centrados en el docente