WARNING:
JavaScript is turned OFF. None of the links on this concept map will
work until it is reactivated.
If you need help turning JavaScript On, click here.
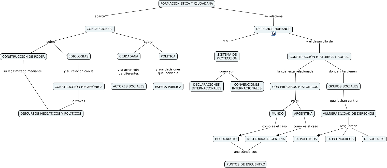
Este Cmap, tiene información relacionada con: Formacion Etica 1, CONCEPCIONES sobre CIUDADANA, GRUPOS SOCIALES que luchan contra VULNERABILIDAD DE DERECHOS, FORMACION ETICA Y CIUDADANA se relaciona DERECHOS HUMANOS, CONSTRUCCIÓN HISTÓRICA Y SOCIAL la cual esta relacionada CON PROCESOS HISTÓRICOS, VULNERABILIDAD DE DERECHOS resguardan D. ECONOMICOS, SISTEMA DE PROTECCIÓN como son DECLARACIONES INTERNACIONALES, CONCEPCIONES sobre CONSTRUCCION DE PODER, SISTEMA DE PROTECCIÓN como son CONVENCIONES INTERNACIONALES, CIUDADANA y la actuación de diferentes ACTORES SOCIALES, CONSTRUCCIÓN HISTÓRICA Y SOCIAL donde intervienen GRUPOS SOCIALES, POLITICA y sus decisiones que inciden a ESFERA PÚBLICA, CONCEPCIONES sobre POLITICA, HOLOCAUSTO analizando sus PUNTOS DE ENCUENTRO, CONSTRUCCION DE PODER su legitimizado mediante DISCURSOS MEDIATICOS Y POLITICOS, FORMACION ETICA Y CIUDADANA abarca CONCEPCIONES, CON PROCESOS HISTÓRICOS en el MUNDO, CONCEPCIONES sobre IDIOLOGIAS, ARGENTINA como es el caso DICTADURA ARGENTINA, CON PROCESOS HISTÓRICOS en el ARGENTINA, MUNDO como es el caso HOLOCAUSTO