WARNING:
JavaScript is turned OFF. None of the links on this concept map will
work until it is reactivated.
If you need help turning JavaScript On, click here.
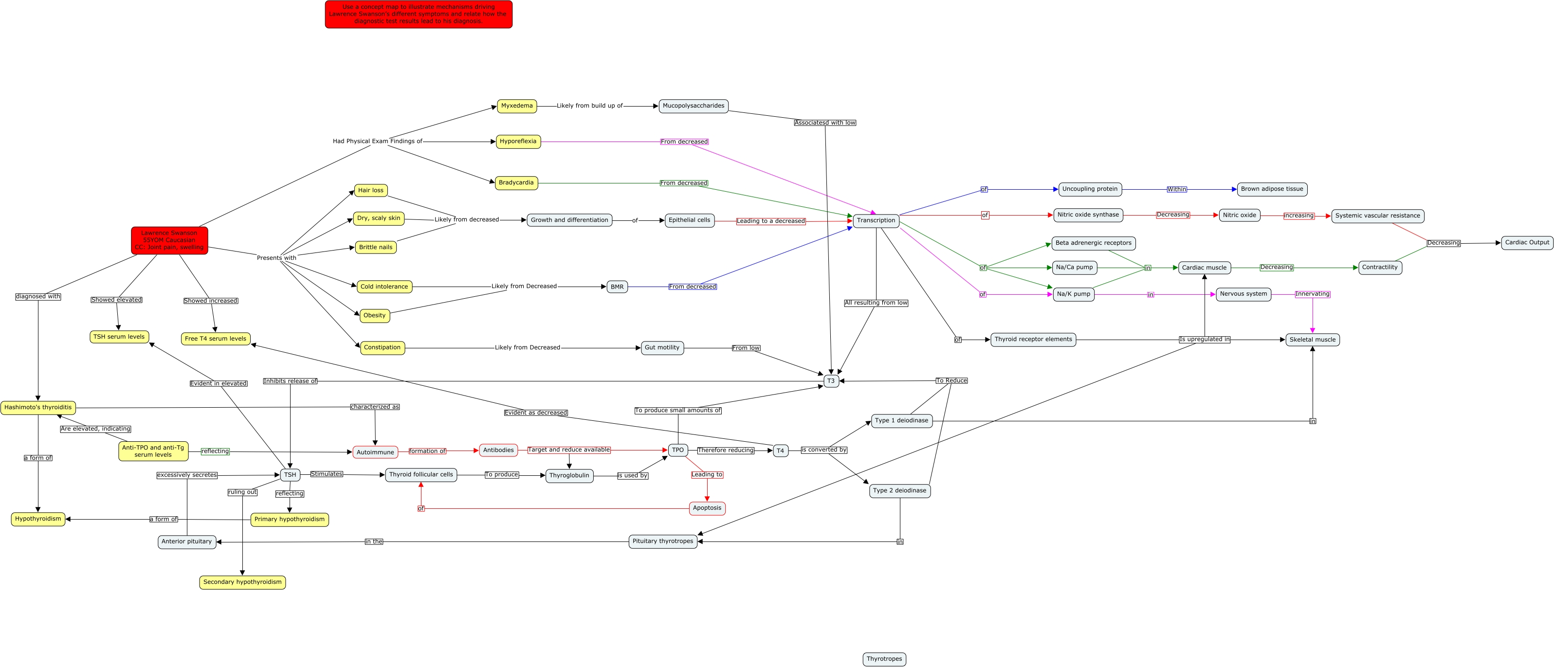
This Concept Map, created with IHMC CmapTools, has information related to: week 37 lawrence swanson, Na/K pump in Cardiac muscle, T3 Inhibits release of TSH, Constipation Likely from Decreased Gut motility, Uncoupling protein Within Brown adipose tissue, Type 2 deiodinase in Pituitary thyrotropes, Brittle nails Likely from decreased Growth and differentiation, Anti-TPO and anti-Tg serum levels reflecting Autoimmune, Gut motility From low T3, Lawrence Swanson 55YOM Caucasian CC: Joint pain, swelling Presents with Dry, scaly skin, TPO Therefore reducing T4, Transcription of Beta adrenergic receptors, TSH Stimulates Thyroid follicular cells, Dry, scaly skin Likely from decreased Growth and differentiation, Hair loss Likely from decreased Growth and differentiation, Beta adrenergic receptors in Cardiac muscle, Obesity Likely from Decreased BMR, Anterior pituitary excessively secretes TSH, Epithelial cells Leading to a decreased Transcription, Thyroid receptor elements Is upregulated in Pituitary thyrotropes, Nervous system Innervating Skeletal muscle