WARNING:
JavaScript is turned OFF. None of the links on this concept map will
work until it is reactivated.
If you need help turning JavaScript On, click here.
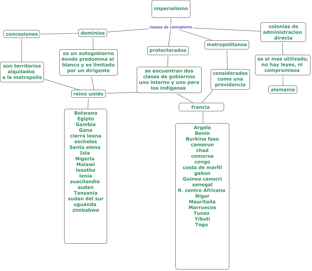
Este Cmap, tiene información relacionada con: map imperialismo, imperialismo clasesa de colonialismo protectorados, es un autogobierno donde predomina el blanco y es limitado por un dirigente ???? reino unido, es el mas utilizado, no hay leyes, ni compromisos ???? alemania, se encuentran dos clases de gobiernos uno interno y uno para los indigenas ???? reino unido, son territorios alquilados a la metropolis ???? reino unido, considerados como una providencia ???? francia, imperialismo clasesa de colonialismo metropolitanos, se encuentran dos clases de gobiernos uno interno y uno para los indigenas ???? francia, imperialismo clasesa de colonialismo dominios, protectorados ???? se encuentran dos clases de gobiernos uno interno y uno para los indigenas, francia ???? Argela Benin Burkina faso camerun chad comoros congo costa de marfil gabon Guinea canocri senegal R. centro Africana Niger Mauritaña Marruecos Tunez Yibuti Togo, reino unido ???? Botwana Egipto Gambia Gana cierra leona secheles Santa elena Isla Nigeria Malawi lesotho lenia suacilandia sudan Tanzania sudan del sur uguanda zimbabwe, dominios ???? concesiones, colonias de administracion directa ???? es el mas utilizado, no hay leyes, ni compromisos, imperialismo clasesa de colonialismo colonias de administracion directa, concesiones ???? ????, metropolitanos ???? ????, es un autogobierno donde predomina el blanco y es limitado por un dirigente ???? dominios