WARNING:
JavaScript is turned OFF. None of the links on this concept map will
work until it is reactivated.
If you need help turning JavaScript On, click here.
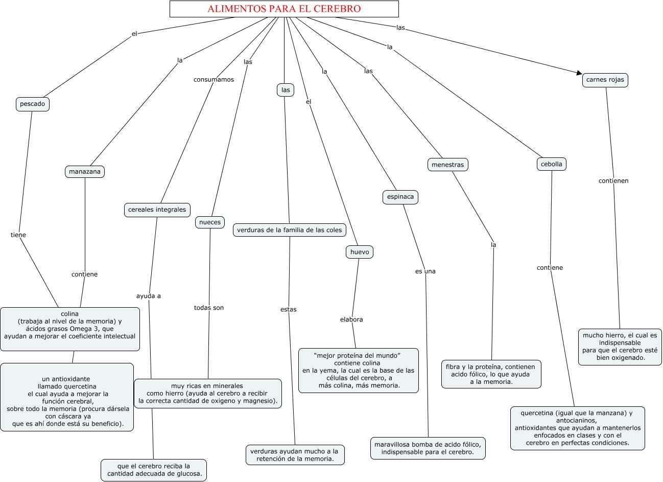
Este Cmap, tiene información relacionada con: alimentos para el cerebro, nueces todas son muy ricas en minerales como hierro (ayuda al cerebro a recibir la correcta cantidad de oxigeno y magnesio)., carnes rojas contienen mucho hierro, el cual es indispensable para que el cerebro esté bien oxigenado., ALIMENTOS PARA EL CEREBRO consumamos cereales integrales, verduras de la familia de las coles estas verduras ayudan mucho a la retención de la memoria., cebolla contiene quercetina (igual que la manzana) y antocianinos, antioxidantes que ayudan a mantenerlos enfocados en clases y con el cerebro en perfectas condiciones., ALIMENTOS PARA EL CEREBRO el pescado, ALIMENTOS PARA EL CEREBRO las carnes rojas, ALIMENTOS PARA EL CEREBRO las menestras, ALIMENTOS PARA EL CEREBRO las nueces, ALIMENTOS PARA EL CEREBRO la cebolla, pescado tiene colina (trabaja al nivel de la memoria) y ácidos grasos Omega 3, que ayudan a mejorar el coeficiente intelectual, ALIMENTOS PARA EL CEREBRO verduras de la familia de las coles, espinaca es una maravillosa bomba de acido fólico, indispensable para el cerebro., cereales integrales ayuda a que el cerebro reciba la cantidad adecuada de glucosa., ALIMENTOS PARA EL CEREBRO la manazana, ALIMENTOS PARA EL CEREBRO el huevo, ALIMENTOS PARA EL CEREBRO la espinaca, menestras la fibra y la proteína, contienen acido fólico, lo que ayuda a la memoria., huevo elabora “mejor proteína del mundo” contiene colina en la yema, la cual es la base de las células del cerebro, a más colina, más memoria., manazana contiene un antioxidante llamado quercetina el cual ayuda a mejorar la función cerebral, sobre todo la memoria (procura dársela con cáscara ya que es ahí donde está su beneficio).