WARNING:
JavaScript is turned OFF. None of the links on this concept map will
work until it is reactivated.
If you need help turning JavaScript On, click here.
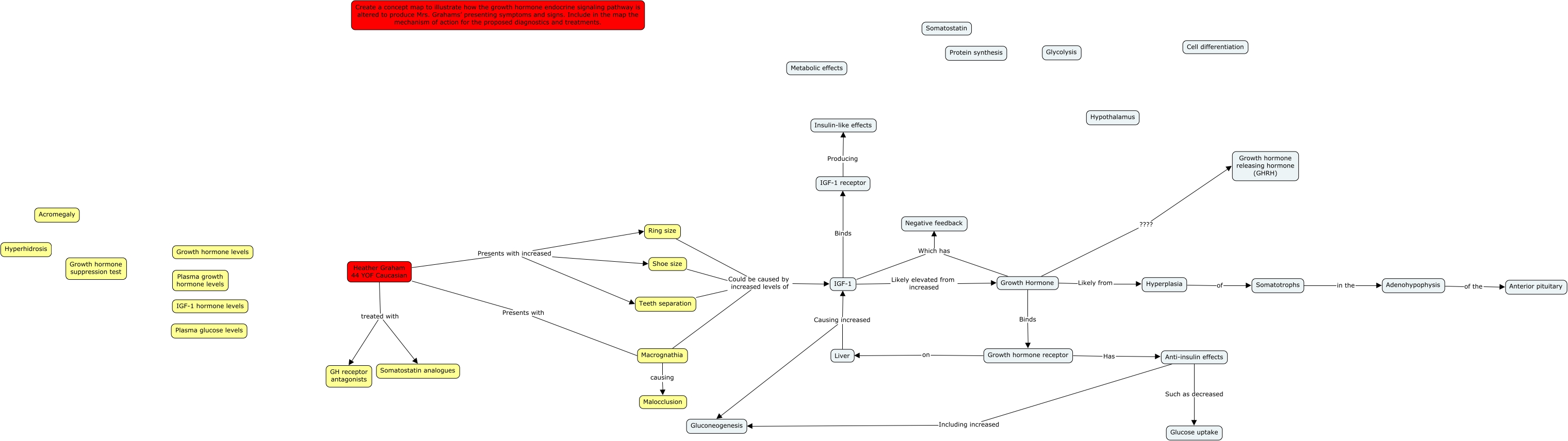
This Concept Map, created with IHMC CmapTools, has information related to: week 36b, Heather Graham 44 YOF Caucasian treated with GH receptor antagonists, Heather Graham 44 YOF Caucasian treated with Somatostatin analogues, Growth hormone receptor Has Anti-insulin effects, Liver Causing increased Gluconeogenesis, Anti-insulin effects Such as decreased Glucose uptake, IGF-1 Likely elevated from increased Growth Hormone, IGF-1 receptor Producing Insulin-like effects, Growth hormone receptor on Liver, Macrognathia causing Malocclusion, Heather Graham 44 YOF Caucasian Presents with increased Shoe size, Heather Graham 44 YOF Caucasian Presents with increased Teeth separation, Teeth separation Could be caused by increased levels of IGF-1, Growth Hormone Which has Negative feedback, Heather Graham 44 YOF Caucasian Presents with Macrognathia, Growth Hormone Binds Growth hormone receptor, Heather Graham 44 YOF Caucasian Presents with increased Ring size, Shoe size Could be caused by increased levels of IGF-1, Hyperplasia of Somatotrophs, Adenohypophysis of the Anterior pituitary, IGF-1 Binds IGF-1 receptor