WARNING:
JavaScript is turned OFF. None of the links on this concept map will
work until it is reactivated.
If you need help turning JavaScript On, click here.
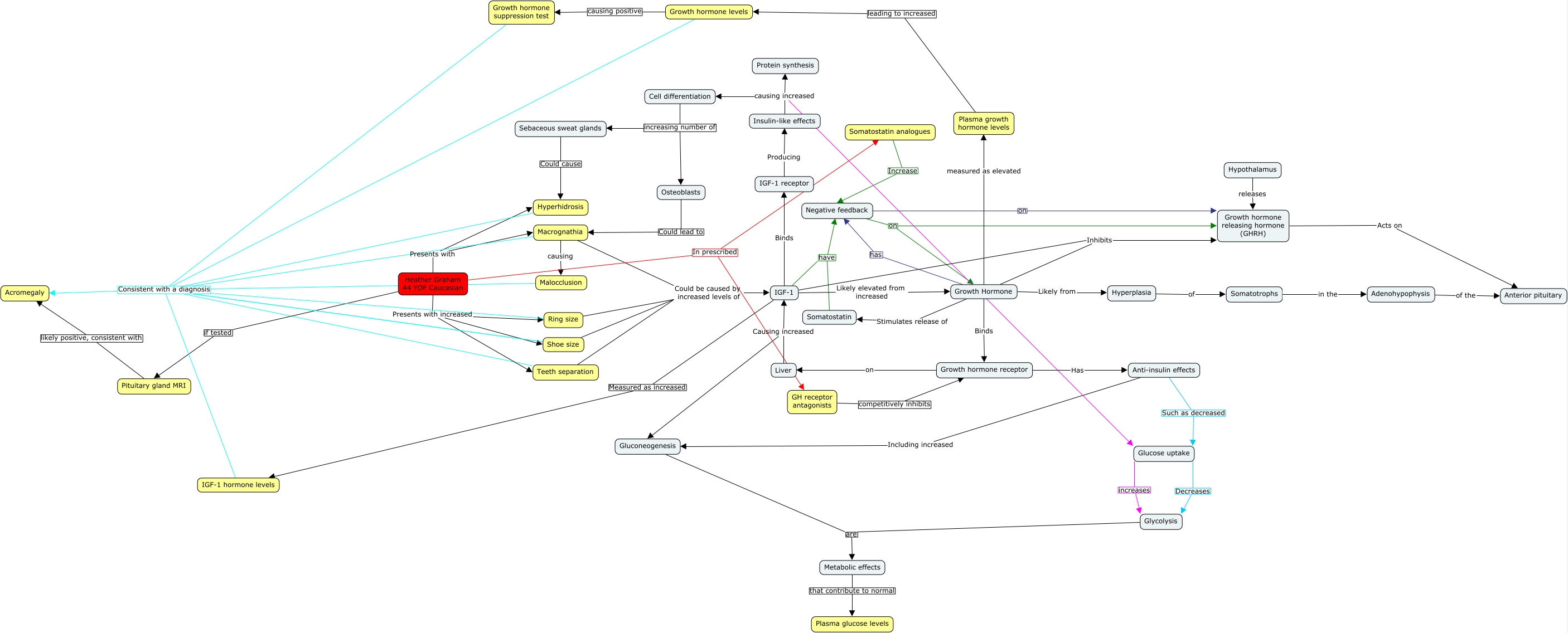
This Concept Map, created with IHMC CmapTools, has information related to: week 36 heather graham, Negative feedback on Growth hormone releasing hormone (GHRH), Pituitary gland MRI likely positive, consistent with Acromegaly, Plasma growth hormone levels leading to increased Growth hormone levels, Growth hormone levels Consistent with a diagnosis Acromegaly, Heather Graham 44 YOF Caucasian In prescribed Somatostatin analogues, IGF-1 Inhibits Growth hormone releasing hormone (GHRH), GH receptor antagonists competitively inhibits Growth hormone receptor, Shoe size Consistent with a diagnosis Acromegaly, Insulin-like effects causing increased Cell differentiation, Growth hormone suppression test Consistent with a diagnosis Acromegaly, Osteoblasts Could lead to Macrognathia, Glycolysis are Metabolic effects, Macrognathia Consistent with a diagnosis Acromegaly, Insulin-like effects causing increased Protein synthesis, Teeth separation Consistent with a diagnosis Acromegaly, Growth Hormone has Negative feedback, Metabolic effects that contribute to normal Plasma glucose levels, Heather Graham 44 YOF Caucasian In prescribed GH receptor antagonists, Ring size Consistent with a diagnosis Acromegaly, Growth Hormone Stimulates release of Somatostatin