WARNING:
JavaScript is turned OFF. None of the links on this concept map will
work until it is reactivated.
If you need help turning JavaScript On, click here.
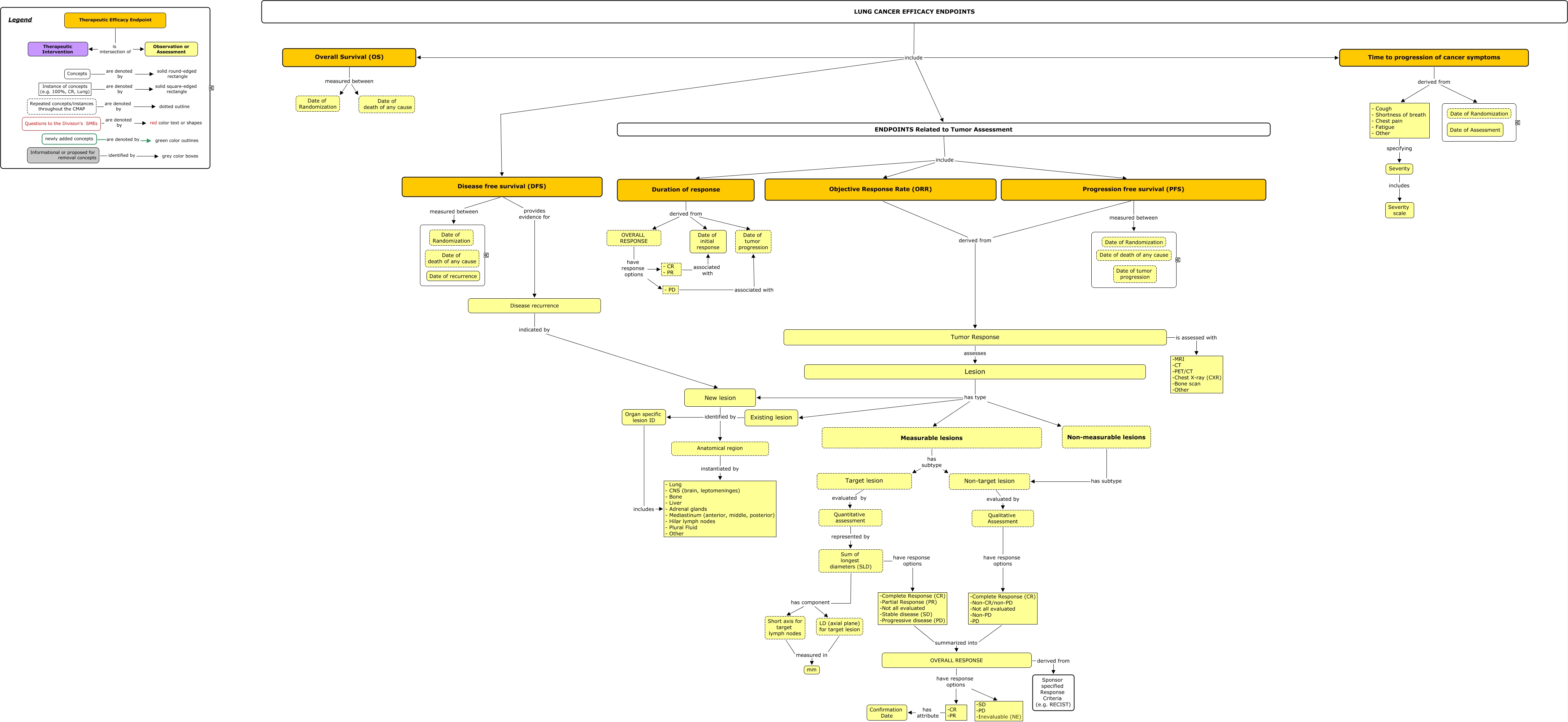
This Concept Map, created with IHMC CmapTools, has information related to: LC EPs for abstract, Measurable lesions has subtype Target lesion, Instance of concepts (e.g. 100%, CR, Lung) are denoted by solid square-edged rectangle, Short axis for target lymph nodes measured in mm, Lesion has type Existing lesion, LUNG CANCER EFFICACY ENDPOINTS include Overall Survival (OS), Questions to the Division's SMEs are denoted by red color text or shapes, Progression free survival (PFS) measured between Time periods, Existing lesion identified by Anatomical region, Measurable lesions has subtype Non-target lesion, New lesion identified by Organ specific lesion ID, Disease free survival (DFS) measured between Time periods, Informational or proposed for removal concepts identified by grey color boxes, LUNG CANCER EFFICACY ENDPOINTS include Time to progression of cancer symptoms, - Cough - Shortness of breath - Chest pain - Fatigue - Other specifying Severity, Lesion has type Non-measurable lesions, - PD associated with Date of tumor progression, Non-target lesion evaluated by Qualitative Assessment, Therapeutic Efficacy Endpoint is intersection of Therapeutic Intervention, Quantitative assessment represented by Sum of longest diameters (SLD), - CR - PR associated with Date of initial response