WARNING:
JavaScript is turned OFF. None of the links on this concept map will
work until it is reactivated.
If you need help turning JavaScript On, click here.
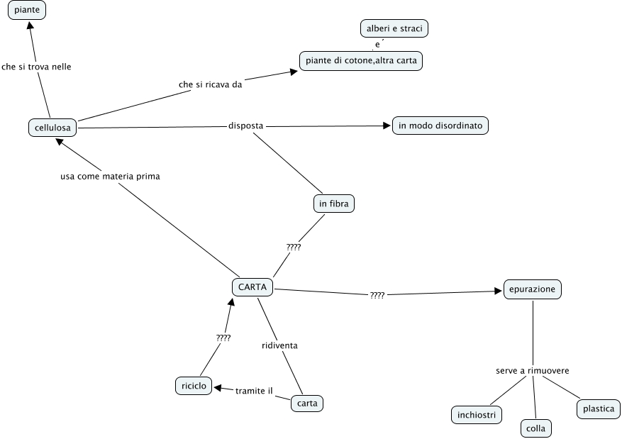
Questa Cmap, creata con IHMC CmapTools, contiene informazioni relative a: carta riciclo, epurazione serve a rimuovere inchiostri, in fibra ???? CARTA, carta tramite il riciclo, epurazione serve a rimuovere colla, piante di cotone,altra carta e alberi e straci, CARTA ridiventa carta, CARTA ???? epurazione, cellulosa che si trova nelle piante, cellulosa disposta in fibra, riciclo ???? CARTA, epurazione serve a rimuovere plastica, cellulosa disposta in modo disordinato, CARTA usa come materia prima cellulosa, cellulosa che si ricava da piante di cotone,altra carta