WARNING:
JavaScript is turned OFF. None of the links on this concept map will
work until it is reactivated.
If you need help turning JavaScript On, click here.
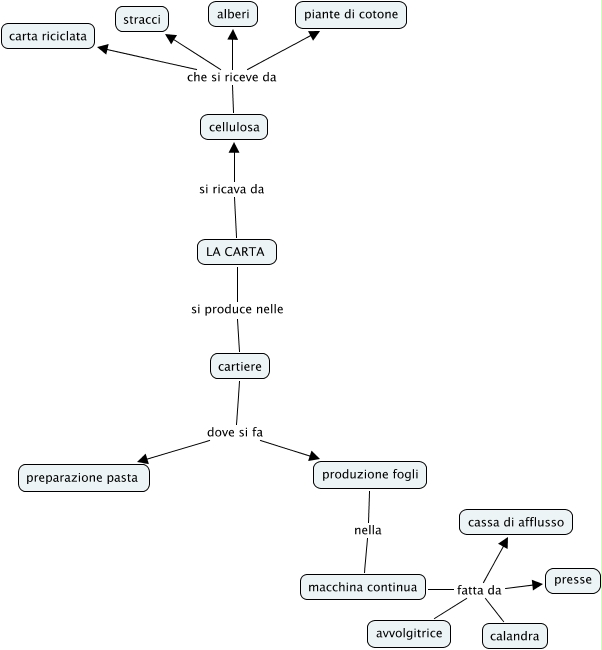
Questa Cmap, creata con IHMC CmapTools, contiene informazioni relative a: carta produzione, produzione fogli nella macchina continua, cellulosa che si riceve da carta riciclata, cartiere dove si fa preparazione pasta, macchina continua fatta da avvolgitrice, LA CARTA si produce nelle cartiere, macchina continua fatta da cassa di afflusso, macchina continua fatta da presse, LA CARTA si ricava da cellulosa, cellulosa che si riceve da stracci, macchina continua fatta da calandra, cartiere dove si fa produzione fogli, cellulosa che si riceve da piante di cotone, cellulosa che si riceve da alberi