WARNING:
JavaScript is turned OFF. None of the links on this concept map will
work until it is reactivated.
If you need help turning JavaScript On, click here.
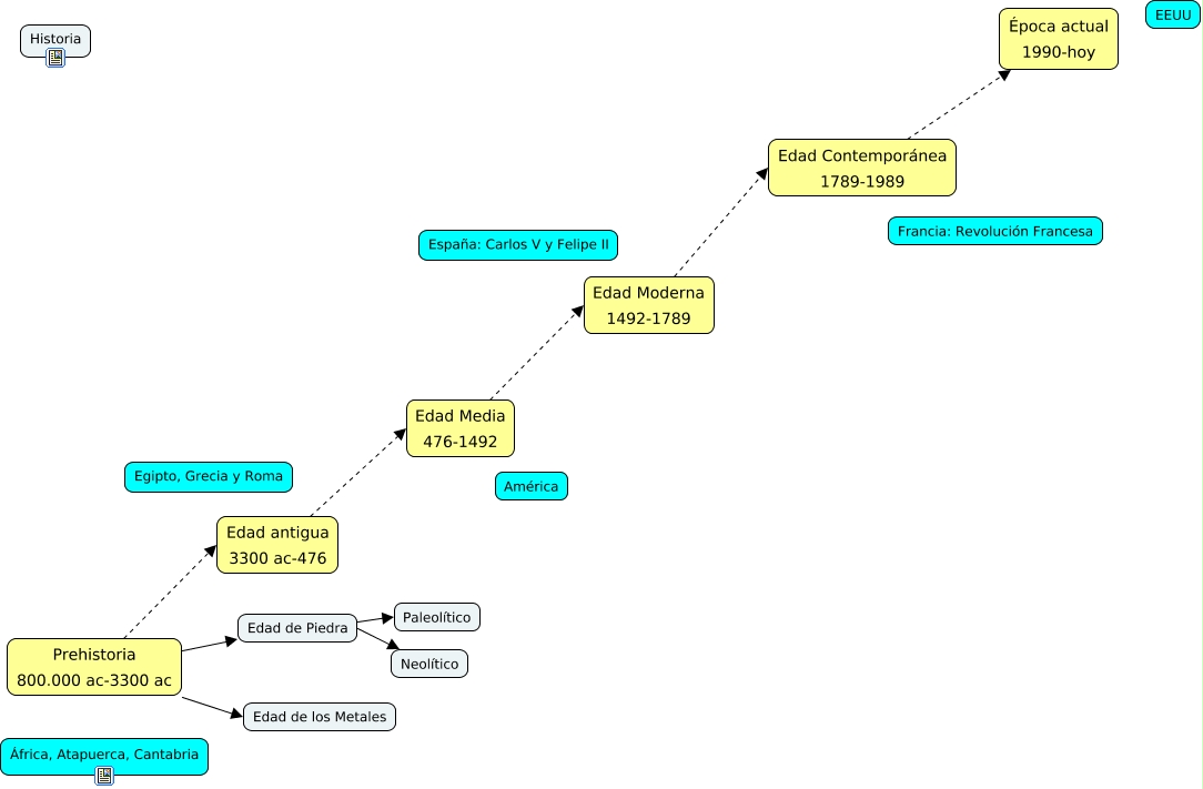
Este Cmap, tiene información relacionada con: Historia, Edad de Piedra Paleolítico, Edad antigua 3300 ac-476 Edad Media 476-1492, Edad Moderna 1492-1789 Edad Contemporánea 1789-1989, Prehistoria 800.000 ac-3300 ac Edad de los Metales, Edad Media 476-1492 Edad Moderna 1492-1789, Edad de Piedra Neolítico, Edad Contemporánea 1789-1989 Época actual 1990-hoy, Prehistoria 800.000 ac-3300 ac Edad antigua 3300 ac-476, Prehistoria 800.000 ac-3300 ac Edad de Piedra