WARNING:
JavaScript is turned OFF. None of the links on this concept map will
work until it is reactivated.
If you need help turning JavaScript On, click here.
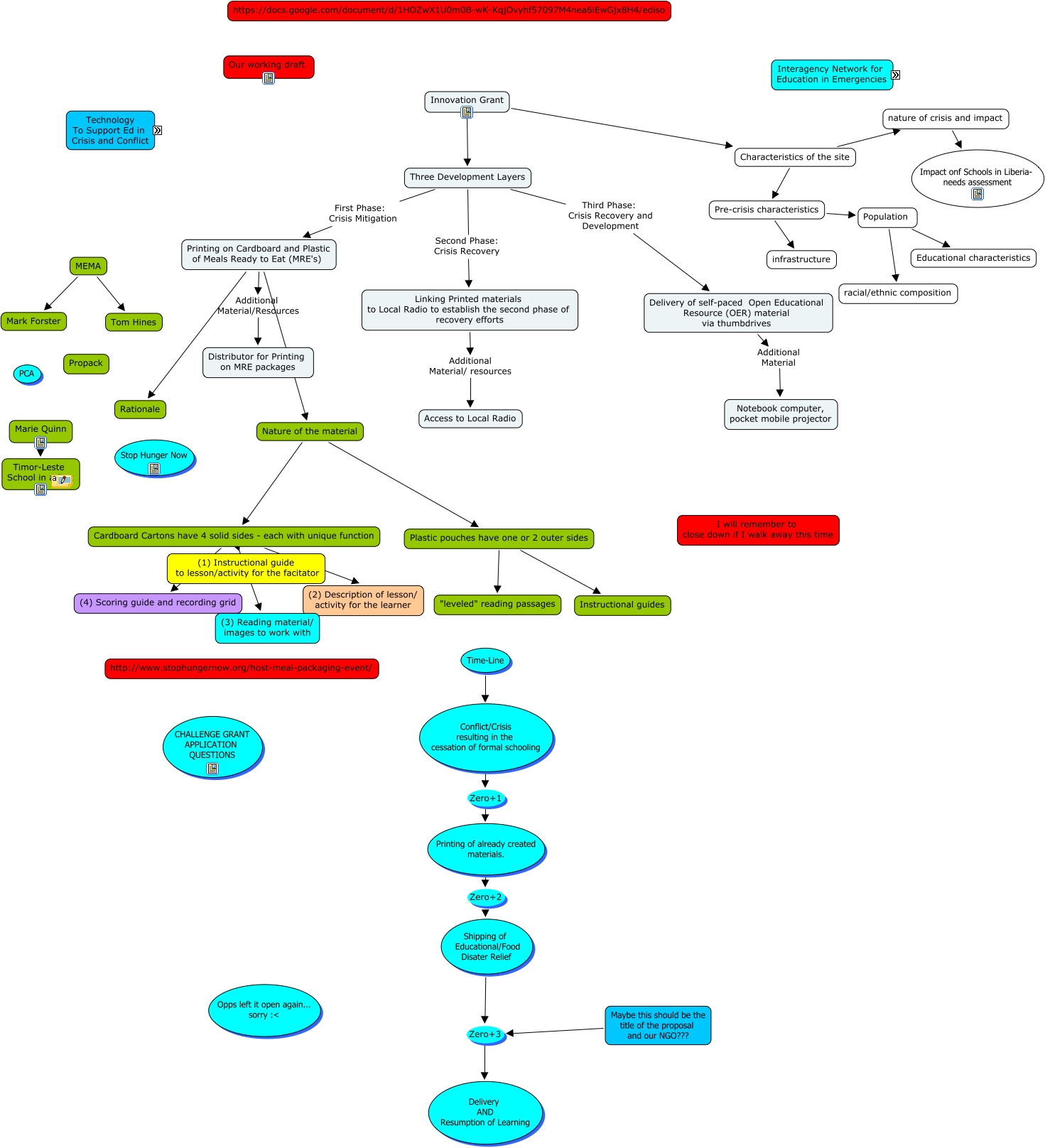
This Concept Map, created with IHMC CmapTools, has information related to: Innovation Challenge, Characteristics of the site Pre-crisis characteristics, Humanitarian Charter Protection Principles Principle 4 Assist people to claim their rights, access available remedies and recover from the effects of abuse, Delivery of self-paced Open Educational Resource (OER) material via thumbdrives Additional Material Notebook computer, pocket mobile projector, Plastic pouches have one or 2 outer sides "leveled" reading passages, Maybe this should be the title of the proposal and our NGO??? Zero+3 Delivery AND Resumption of Learning, Three Development Layers Second Phase: Crisis Recovery Linking Printed materials to Local Radio to establish the second phase of recovery efforts, Cardboard Cartons have 4 solid sides - each with unique function (4) Scoring guide and recording grid, MEMA Tom Hines, Three Development Layers Third Phase: Crisis Recovery and Development Delivery of self-paced Open Educational Resource (OER) material via thumbdrives, Humanitarian Charter Protection Principles Principle 3 Protect people from physical and psychological harm arising from violence and coercion, Printing of already created materials. Zero+2 Shipping of Educational/Food Disater Relief, Printing on Cardboard and Plastic of Meals Ready to Eat (MRE's) Additional Material/Resources Distributor for Printing on MRE packages, INEE Minimum Standards, Cardboard Cartons have 4 solid sides - each with unique function (3) Reading material/ images to work with, Shipping of Educational/Food Disater Relief Zero+3 Delivery AND Resumption of Learning, Cardboard Cartons have 4 solid sides - each with unique function (1) Instructional guide to lesson/activity for the facitator, Printing on Cardboard and Plastic of Meals Ready to Eat (MRE's) Nature of the material, Nature of the material Plastic pouches have one or 2 outer sides, Three Development Layers First Phase: Crisis Mitigation Printing on Cardboard and Plastic of Meals Ready to Eat (MRE's), Humanitarian Charter Protection Principles Principle 2 Ensure people’s access to impartial assistance – in proportion to need and without discrimination