WARNING:
JavaScript is turned OFF. None of the links on this concept map will
work until it is reactivated.
If you need help turning JavaScript On, click here.
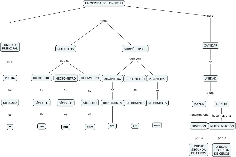
Este Cmap, tiene información relacionada con: MEDIDA DE LONGITUDES-Andrés, KILÓMETRO su SÍMBOLO, MÚLTIPLOS que son DECÁMETRO, DECÍMETRO se REPRESENTA, SÍMBOLO es m, SÍMBOLO es km, SUBMÚLTIPLOS que son DECÍMETRO, REPRESENTA ???? dm, LA MEDIDA DE LONGITUD tiene SUBMÚLTIPLOS, MÚLTIPLOS que son KILÓMETRO, UNIDAD PRINCIPAL es el METRO, MAYOR hacemos una DIVISIÓN, SUBMÚLTIPLOS que son MILÍMETRO, SÍMBOLO es dam, SÍMBOLO es hm, LA MEDIDA DE LONGITUD tiene MÚLTIPLOS, CENTÍMETRO se REPRESENTA, MENOR hacemos una MÚTIPLICACIÓN, UNIDAD a una MENOR, DECÁMETRO su SÍMBOLO, HECTÓMETRO su SÍMBOLO