WARNING:
JavaScript is turned OFF. None of the links on this concept map will
work until it is reactivated.
If you need help turning JavaScript On, click here.
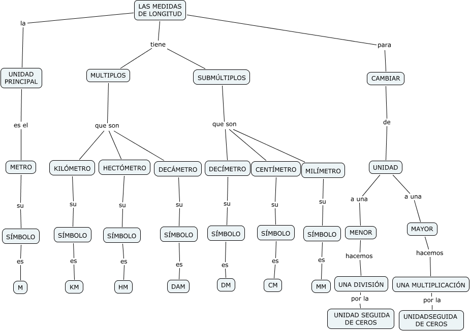
Este Cmap, tiene información relacionada con: LAS MEDIDAS DE LONGITUD-Borja, HECTÓMETRO su SÍMBOLO, LAS MEDIDAS DE LONGITUD tiene SUBMÚLTIPLOS, UNIDAD a una MAYOR, CAMBIAR de UNIDAD, MENOR hacemos UNA DIVISIÓN, LAS MEDIDAS DE LONGITUD la UNIDAD PRINCIPAL, SÍMBOLO es M, DECÍMETRO su SÍMBOLO, MAYOR hacemos UNA MULTIPLICACIÓN, SUBMÚLTIPLOS que son DECÍMETRO, MILÍMETRO su SÍMBOLO, UNA MULTIPLICACIÓN por la UNIDADSEGUIDA DE CEROS, SUBMÚLTIPLOS que son CENTÍMETRO, CENTÍMETRO su SÍMBOLO, UNA DIVISIÓN por la UNIDAD SEGUIDA DE CEROS, UNIDAD PRINCIPAL es el METRO, LAS MEDIDAS DE LONGITUD para CAMBIAR, SÍMBOLO es HM, SÍMBOLO es DM, MULTIPLOS que son HECTÓMETRO