WARNING:
JavaScript is turned OFF. None of the links on this concept map will
work until it is reactivated.
If you need help turning JavaScript On, click here.
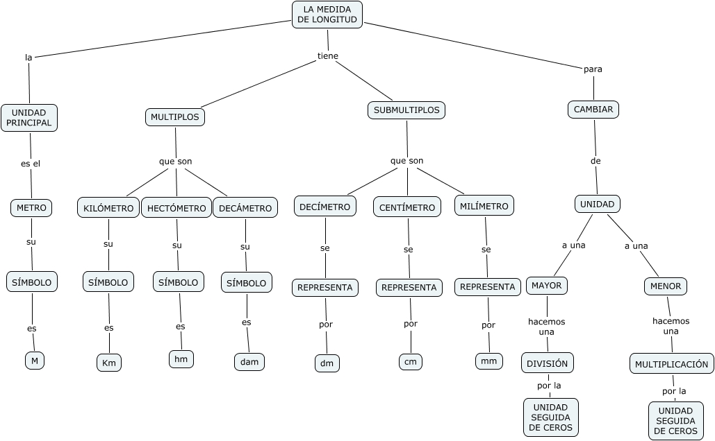
Este Cmap, tiene información relacionada con: LAS MEDIDAS DE LONGITUD-Martina, LA MEDIDA DE LONGITUD la UNIDAD PRINCIPAL, KILÓMETRO su SÍMBOLO, CENTÍMETRO se REPRESENTA, CAMBIAR de UNIDAD, HECTÓMETRO su SÍMBOLO, DECÍMETRO se REPRESENTA, MAYOR hacemos una DIVISIÓN, METRO su SÍMBOLO, SÍMBOLO es Km, SÍMBOLO es hm, SÍMBOLO es M, MULTIPLICACIÓN por la UNIDAD SEGUIDA DE CEROS, UNIDAD PRINCIPAL es el METRO, UNIDAD a una MAYOR, MULTIPLOS que son DECÁMETRO, MULTIPLOS que son KILÓMETRO, LA MEDIDA DE LONGITUD para CAMBIAR, MULTIPLOS que son HECTÓMETRO, MENOR hacemos una MULTIPLICACIÓN, SUBMULTIPLOS que son MILÍMETRO