WARNING:
JavaScript is turned OFF. None of the links on this concept map will
work until it is reactivated.
If you need help turning JavaScript On, click here.
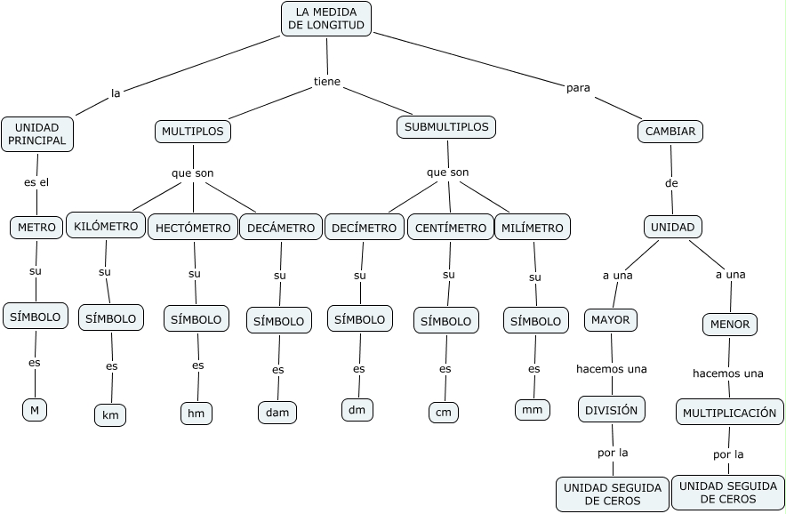
Este Cmap, tiene información relacionada con: MEDIDAS DE LONGITUDES-Óscar, SUBMULTIPLOS que son DECÍMETRO, CAMBIAR de UNIDAD, MULTIPLOS que son HECTÓMETRO, SÍMBOLO es M, MILÍMETRO su SÍMBOLO, SÍMBOLO es cm, MULTIPLICACIÓN por la UNIDAD SEGUIDA DE CEROS, SÍMBOLO es dm, LA MEDIDA DE LONGITUD para CAMBIAR, MAYOR hacemos una DIVISIÓN, DECÍMETRO su SÍMBOLO, SÍMBOLO es mm, MENOR hacemos una MULTIPLICACIÓN, LA MEDIDA DE LONGITUD tiene MULTIPLOS, DIVISIÓN por la UNIDAD SEGUIDA DE CEROS, HECTÓMETRO su SÍMBOLO, SUBMULTIPLOS que son CENTÍMETRO, LA MEDIDA DE LONGITUD la UNIDAD PRINCIPAL, MULTIPLOS que son DECÁMETRO, SÍMBOLO es hm