WARNING:
JavaScript is turned OFF. None of the links on this concept map will
work until it is reactivated.
If you need help turning JavaScript On, click here.
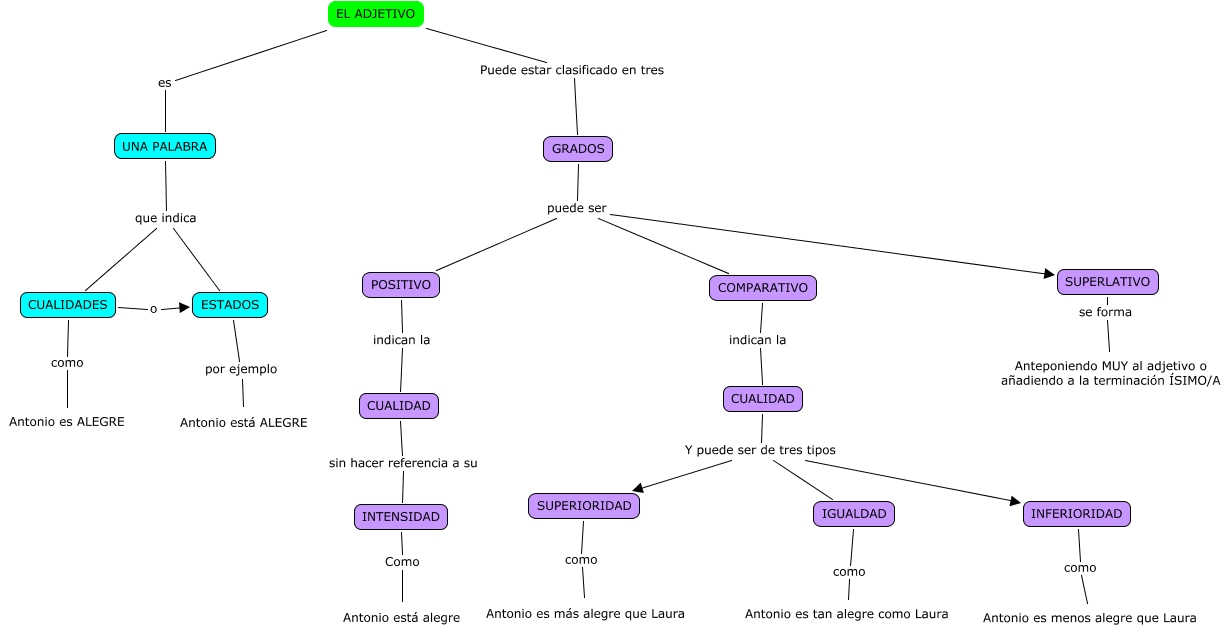
Este Cmap, tiene información relacionada con: EL ADJETIVO-(Claudia), SUPERLATIVO se forma Anteponiendo MUY al adjetivo o añadiendo a la terminación ÍSIMO/A, UNA PALABRA que indica ESTADOS, ESTADOS por ejemplo Antonio está ALEGRE, CUALIDADES o ESTADOS, INFERIORIDAD como Antonio es menos alegre que Laura, CUALIDAD Y puede ser de tres tipos IGUALDAD, CUALIDAD Y puede ser de tres tipos SUPERIORIDAD, EL ADJETIVO Puede estar clasificado en tres GRADOS, INTENSIDAD Como Antonio está alegre, GRADOS puede ser SUPERLATIVO, CUALIDAD sin hacer referencia a su INTENSIDAD, UNA PALABRA que indica CUALIDADES, CUALIDAD Y puede ser de tres tipos INFERIORIDAD, COMPARATIVO indican la CUALIDAD, EL ADJETIVO es UNA PALABRA, CUALIDADES como Antonio es ALEGRE, GRADOS puede ser COMPARATIVO, IGUALDAD como Antonio es tan alegre como Laura, SUPERIORIDAD como Antonio es más alegre que Laura, POSITIVO indican la CUALIDAD