WARNING:
JavaScript is turned OFF. None of the links on this concept map will
work until it is reactivated.
If you need help turning JavaScript On, click here.
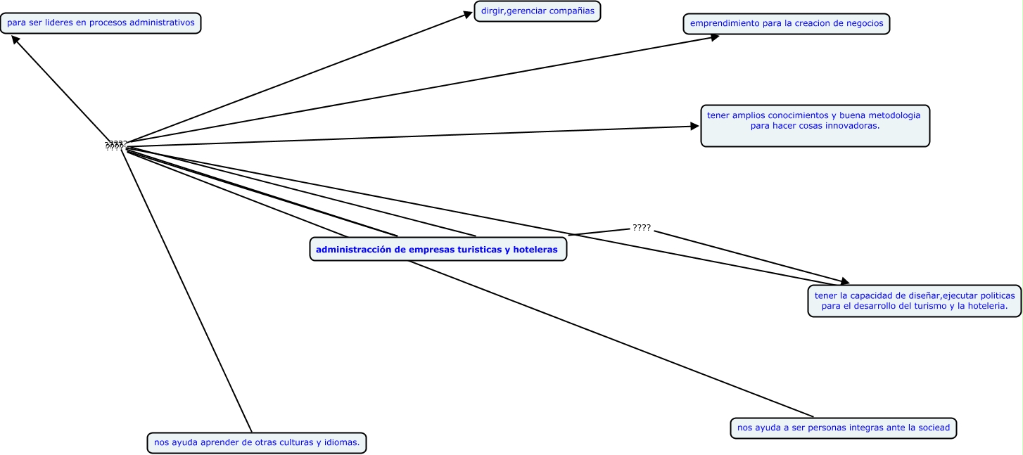
Questa Cmap, creata con IHMC CmapTools, contiene informazioni relative a: andrea ariza, administracción de empresas turisticas y hoteleras ???? nos ayuda aprender de otras culturas y idiomas., administracción de empresas turisticas y hoteleras ???? nos ayuda a ser personas integras ante la sociead, administracción de empresas turisticas y hoteleras ???? tener la capacidad de diseñar,ejecutar politicas para el desarrollo del turismo y la hoteleria., administracción de empresas turisticas y hoteleras ???? emprendimiento para la creacion de negocios, administracción de empresas turisticas y hoteleras ???? ????, administracción de empresas turisticas y hoteleras ???? tener amplios conocimientos y buena metodologia para hacer cosas innovadoras., administracción de empresas turisticas y hoteleras ???? para ser lideres en procesos administrativos, administracción de empresas turisticas y hoteleras ???? dirgir,gerenciar compañias