WARNING:
JavaScript is turned OFF. None of the links on this concept map will
work until it is reactivated.
If you need help turning JavaScript On, click here.
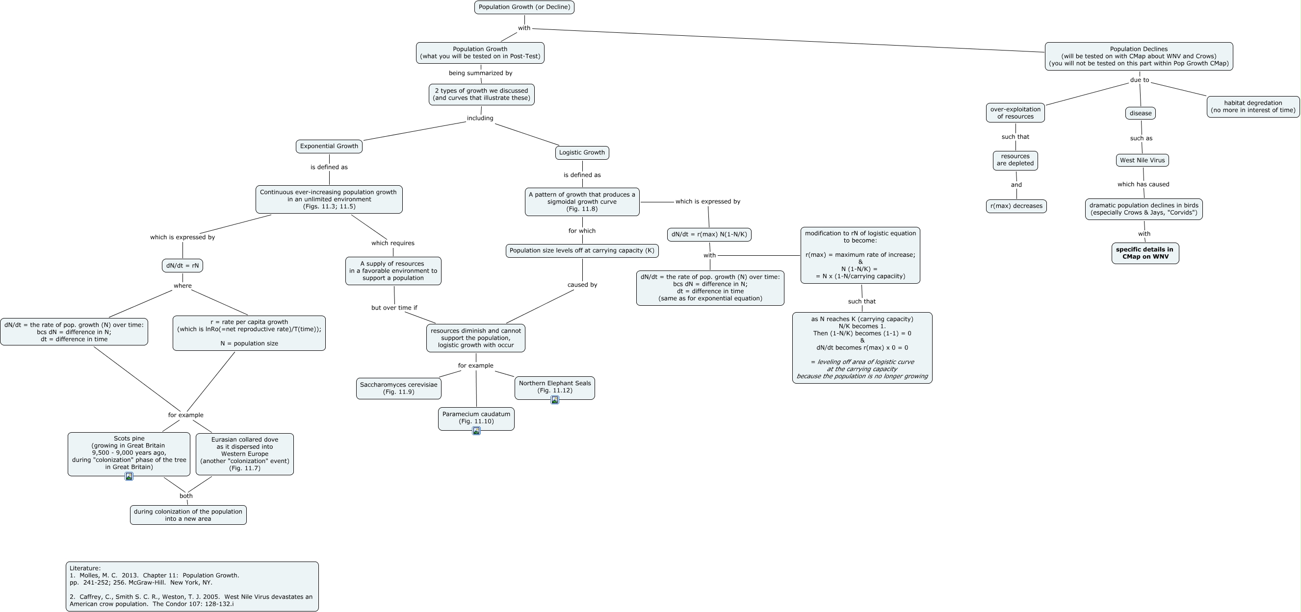
This Concept Map, created with IHMC CmapTools, has information related to: Pop Growth Ch11 021815 copy, resources diminish and cannot support the population, logistic growth with occur for example Northern Elephant Seals (Fig. 11.12), dramatic population declines in birds (especially Crows & Jays, "Corvids") with specific details in CMap on WNV, Population Declines (will be tested on with CMap about WNV and Crows) (you will not be tested on this part within Pop Growth CMap) due to over-exploitation of resources, r = rate per capita growth (which is lnRo(=net reproductive rate)/T(time)); N = population size for example Eurasian collared dove as it dispersed into Western Europe (another "colonization" event) (Fig. 11.7), Population Growth (what you will be tested on in Post-Test) being summarized by 2 types of growth we discussed (and curves that illustrate these), r = rate per capita growth (which is lnRo(=net reproductive rate)/T(time)); N = population size for example Scots pine (growing in Great Britain 9,500 - 9,000 years ago, during "colonization" phase of the tree in Great Britain), Population Declines (will be tested on with CMap about WNV and Crows) (you will not be tested on this part within Pop Growth CMap) due to disease, West Nile Virus which has caused dramatic population declines in birds (especially Crows & Jays, "Corvids"), dN/dt = rN where dN/dt = the rate of pop. growth (N) over time: bcs dN = difference in N; dt = difference in time, Population Growth (or Decline) with Population Growth (what you will be tested on in Post-Test), Population Growth (or Decline) with Population Declines (will be tested on with CMap about WNV and Crows) (you will not be tested on this part within Pop Growth CMap), dN/dt = r(max) N(1-N/K) with dN/dt = the rate of pop. growth (N) over time: bcs dN = difference in N; dt = difference in time (same as for exponential equation), 2 types of growth we discussed (and curves that illustrate these) including Logistic Growth, dN/dt = r(max) N(1-N/K) with modification to rN of logistic equation to become: r(max) = maximum rate of increase; & N (1-N/K) = = N x (1-N/carrying capaciity), dN/dt = the rate of pop. growth (N) over time: bcs dN = difference in N; dt = difference in time for example Scots pine (growing in Great Britain 9,500 - 9,000 years ago, during "colonization" phase of the tree in Great Britain), A pattern of growth that produces a sigmoidal growth curve (Fig. 11.8) for which Population size levels off at carrying capacity (K), Logistic Growth is defined as A pattern of growth that produces a sigmoidal growth curve (Fig. 11.8), 2 types of growth we discussed (and curves that illustrate these) including Exponential Growth, Continuous ever-increasing population growth in an unlimited environment (Figs. 11.3; 11.5) which requires A supply of resources in a favorable environment to support a population, resources are depleted and r(max) decreases