WARNING:
JavaScript is turned OFF. None of the links on this concept map will
work until it is reactivated.
If you need help turning JavaScript On, click here.
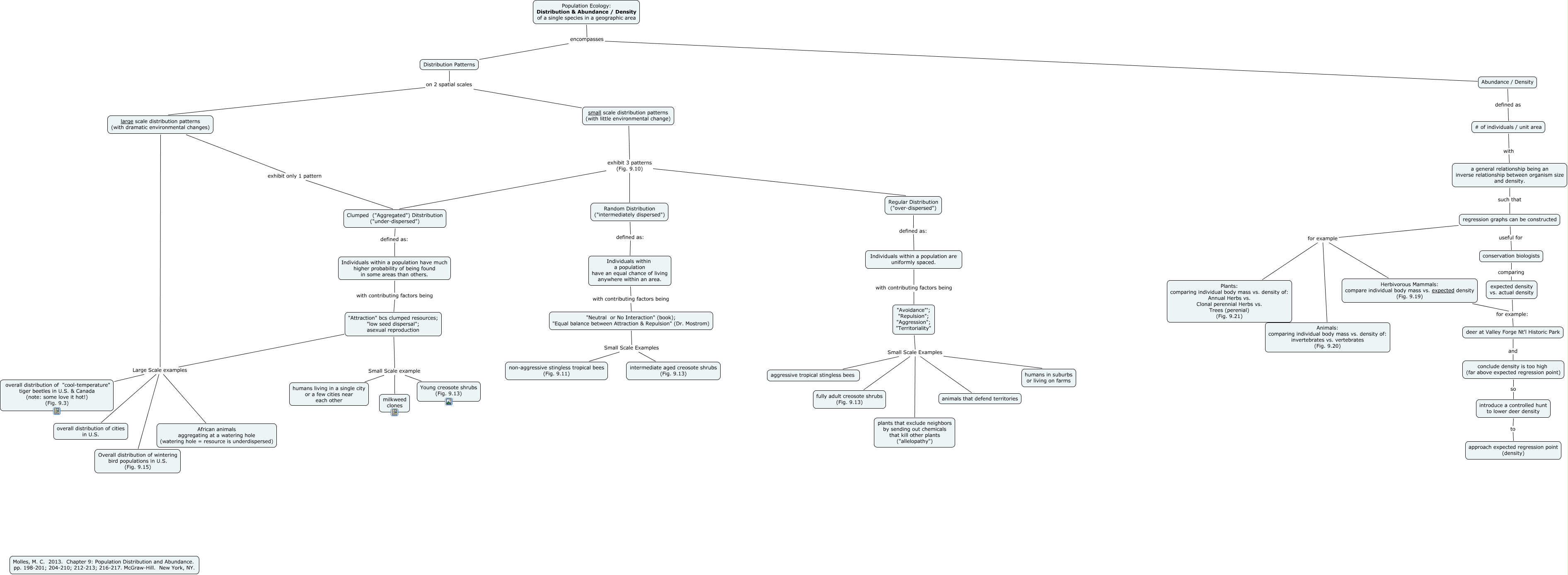
This Concept Map, created with IHMC CmapTools, has information related to: Pop Distn Density Ch9 021315 copy, large scale distribution patterns (with dramatic environmental changes) Large Scale examples African animals aggregating at a watering hole (watering hole = resource is underdispersed), regression graphs can be constructed for example Animals: comparing individual body mass vs. density of: invertebrates vs. vertebrates (Fig. 9.20), Distribution Patterns on 2 spatial scales small scale distribution patterns (with little environmental change), Random Distribution ("intermediately dispersed") defined as: Individuals within a population have an equal chance of living anywhere within an area., small scale distribution patterns (with little environmental change) exhibit 3 patterns (Fig. 9.10) Clumped ("Aggregated") Ditstribution ("under-dispersed"), regression graphs can be constructed useful for conservation biologists, a general relationship being an inverse relationship between organism size and density. such that regression graphs can be constructed, Population Ecology: Distribution & Abundance / Density of a single species in a geographic area encompasses Distribution Patterns, large scale distribution patterns (with dramatic environmental changes) Large Scale examples overall distribution of cities in U.S., Abundance / Density defined as # of individuals / unit area, "Avoidance"'; "Repulsion"; "Aggression"; "Territoriality" Small Scale Examples plants that exclude neighbors by sending out chemicals that kill other plants ("allelopathy"), Clumped ("Aggregated") Ditstribution ("under-dispersed") defined as: Individuals within a population have much higher probability of being found in some areas than others., Individuals within a population have an equal chance of living anywhere within an area. with contributing factors being "Neutral or No Interaction" (book); "Equal balance between Attraction & Repulsion" (Dr. Mostrom), deer at Valley Forge Nt'l Historic Park and conclude density is too high (far above expected regression point), small scale distribution patterns (with little environmental change) exhibit 3 patterns (Fig. 9.10) Regular Distribution ("over-dispersed"), "Attraction" bcs clumped resources; "low seed dispersal"; asexual reproduction Large Scale examples overall distribution of cities in U.S., # of individuals / unit area with a general relationship being an inverse relationship between organism size and density., conclude density is too high (far above expected regression point) so introduce a controlled hunt to lower deer density, large scale distribution patterns (with dramatic environmental changes) Large Scale examples Overall distribution of wintering bird populations in U.S. (Fig. 9.15), large scale distribution patterns (with dramatic environmental changes) Large Scale examples overall distribution of "cool-temperature" tiger beetles in U.S. & Canada (note: some love it hot!) (Fig. 9.3)