WARNING:
JavaScript is turned OFF. None of the links on this concept map will
work until it is reactivated.
If you need help turning JavaScript On, click here.
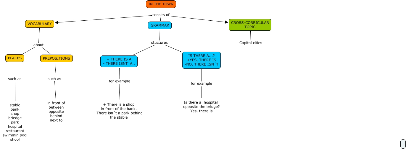
Este Cmap, tiene información relacionada con: IN THE TOWN- DanielyMoisés, GRAMMAR consits of CROSS-CORRICULAR TOPIC, IS THERE A...? +YES, THERE IS -NO, THERE ISN´T for example Is there a hospital opposite the bridge? Yes, there is, IN THE TOWN consits of CROSS-CORRICULAR TOPIC, IN THE TOWN consits of VOCABULARY, IN THE TOWN consits of GRAMMAR, GRAMMAR consits of VOCABULARY, CROSS-CORRICULAR TOPIC Capital cities ????, GRAMMAR stuctures IS THERE A...? +YES, THERE IS -NO, THERE ISN´T, VOCABULARY about PREPOSITIONS, VOCABULARY about PLACES, PLACES such as stable bank shop briedge park hospital restaurant swimmin pool shool, PREPOSITIONS such as in front of between opposite behind next to, GRAMMAR stuctures + THERE IS A - THERE ISNT´A.., + THERE IS A - THERE ISNT´A.. for example + There is a shop in front of the bank. -There isn´t a park behind the stable